DEIN BILDUNGSWEG

Erreiche Dein Ziel mit dem Weg, der zu Dir passt.

Für jedes Kind und jede Jugendliche oder Jugendlichen gibt es einen passenden Weg – und dabei ist auch Dein ganz persönlicher schulischer oder beruflicher Weg dabei!

Nutze unser Bildungswege-Tool: gib Deinen ganz persönlichen Start, Deinen jetzigen Abschluss ein. Und definiere Dein Ziel, welchen schulischen oder beruflichen Abschluss möchtest Du erreichen?

Bildungswege-Tool

Hier werden Dir die grundlegenden Wege in unserem beruflichen Bildungssystem aufgezeigt, die Dir offen stehen. 

Sonderwege, die zusätzliche Voraussetzungen nötig machen oder zusätzliche Abschlüsse bei besonderen Leistungen (zum Beispiel im Rahmen der Dualen Ausbildung) sind bei den einzelnen Schulformen und im Bereich Ausbildung beschrieben.  

Dieser Weg ist nur unter bestimmten Voraussetzungen möglich.

  • Dies ist ein Angebot für Jugendliche mit Förderbedarf im Bereich Lernen, geistige Entwicklung und körperlich motorische Entwicklung. Ein Anschluss ist unter anderem über das KoBV möglich. Weitere Infos: BVE

Dieser Weg ist nur unter bestimmten Voraussetzungen möglich.

  • Dies ist ein Angebot für Jugendliche mit Förderbedarf. Es findet eine gezielte Vorbereitung auf das Berufsleben statt. Zudem ist ein Hauptschulabschluss gleichwertiger Bildungsstand oder ein VAB-Abschluss möglich. Weitere Infos zum VAB-KF.

Dieser Weg ist nur unter bestimmten Voraussetzungen möglich.

  • Die Sonderberufsschule kann besucht werden, wenn ein Förderbedarf im Bereich Lernen besteht. Schau doch einfach bei weiteren Abschlüssen nach, wo Dein Weg hingehen kann.

Du möchtest jetzt einen Hauptschulabschluss machen. 

Hier wird Dir 1 Weg gezeigt.

Ausbildungsvorbereitung dual (AVdual)

  • 1-jährig
  • Hauptschulabschluss und Berufsorientierung
  • Übergang in das 2. Jahr der Berufsfachschule möglich (Erwerb des Mittleren Bildungsabschlusses)

Mehr Infos:  AVdual 

Du weißt Du möchtest etwas Praktisches machen und in Richtung beruflicher Ausbildung gehen.

Hier werden Dir 2 Wege gezeigt.

Ausbildungsvorbereitung dual (AVdual)

  • 1-jährig, Hauptschulabschluss und Berufsorientierung
  • Übergang in das 2. Jahr der Berufsfachschule möglich 

Mehr Infos: AVdual

Duale Ausbildung

  • in einem Betrieb und an einer Berufsschule 
  • Berufsabschluss, Anerkennung des Mittleren Bildungsabschlusses möglich
  • Vielzahl weiterer Qualifizierungsmaßnahmen möglich

Mehr Infos: Duale Ausbildung

Ausbildungsvorbereitung dual (AVdual) 

  • 1-jährig, Hauptschulabschluss und Berufsorientierung
  • Übergang in das 2. Jahr der Berufsfachschule möglich 

Mehr Infos: AVdual

Berufsfachschule

  • 1-, 2- oder 3-jährig, Voll- oder Teilzeit in Kooperation mit Ausbildungsbetrieb möglich
  • Berufsabschluss, Anerkennung des Mittleren Bildungsabschlusses möglich

Mehr Infos: Berufsfachschule

Du strebst einen mittleren Bildungsabschluss an. 

Hier werden Dir 3 Wege gezeigt.

Ausbildungsvorbereitung dual (AVdual)

  • 1-jährig, Hauptschulabschluss und Berufsorientierung
  • Übergang in das 2. Jahr der Berufsfachschule möglich

Mehr Infos: AVdual 

2-jährige Berufsfachschule

  • Vollzeitschule
  • es können verschiedene Bereiche als Schwerpunkt gewählt werden

Mehr Infos: Berufsfachschule

Ausbildungsvorbereitung dual (AVdual)

  • 1-jährig, Hauptschulabschluss und Berufsorientierung
  • Übergang in das 2. Jahr der Berufsfachschule möglich

Mehr Infos: AVdual

Duale Ausbildung

  • in einem Betrieb und an einer Berufsschule
  • Berufsabschluss, Anerkennung des Mittleren Bildungsabschlusses möglich
  • Vielzahl weiterer Qualifizierungsmaßnahmen möglich

Mehr Infos: Duale Ausbildung

Ausbildungsvorbereitung dual (AVdual)

  • 1-jährig, Hauptschulabschluss und Berufsorientierung
  • Übergang in das 2. Jahr der Berufsfachschule möglich

Mehr Infos: AVdual

Berufsfachschulen

  • 1-, 2- oder 3-jährig, in Kooperation mit Ausbildungsbetrieb möglich
  • Berufsabschluss, Anerkennung des Mittleren Bildungsabschlusses möglich

Mehr Infos: Berufsfachschulen

Du hast das Ziel die Fachhochschulreife zu erwerben.

Das ist möglich, Du hast aber noch ein paar Schritte vor Dir. 

  • Gib beim Start Hauptschulabschluss ein und schau, welche Wege Dir angezeigt werden. Über die Schulsozialarbeit erhältst Du Beratung und Unterstützung. 

Du möchtest ein Abitur bzw. eine Allgemeine Hochschulreife erreichen.

Das ist möglich, Du hast aber noch ein paar Schritte vor Dir. 

  • Gib beim Start Hauptschulabschluss ein und schau, welche Wege Dir angezeigt werden. Über die Schulsozialarbeit erhältst Du Beratung und Unterstützung. 

Du möchtest einen Abschluss als Meister/Techniker/Fachwirt erreichen.

Das ist möglich, Du hast aber noch ein paar Schritte vor Dir. 

  • Gib beim Start Hauptschulabschluss ein und schau, welche Wege Dir angezeigt werden. Über die Schulsozialarbeit erhältst Du Beratung und Unterstützung. 

Du strebst einen Bachelor-Abschluss an.

Das ist möglich, Du hast aber noch ein paar Schritte vor Dir. 

  • Gib beim Start Hauptschulabschluss ein und schau, welche Wege Dir angezeigt werden. Über die Schulsozialarbeit erhältst Du Beratung und Unterstützung. 

Du möchtest in der Berufswelt Fuß fassen. Lass Dich dabei von Deiner Schule, Schulsozialarbeit und der Berufsberatung beraten und begleiten. 

Dieser Weg ist unter bestimmten Voraussetzungen möglich.

Berufsvorbereitende Einrichtung (BVE)

  • Dies ist ein Angebot für Jugendliche mit Förderbedarf im Bereich Lernen, geistige Entwicklung und körperlich motorische Entwicklung. 
  • Ziel ist es, auf das Leben als Erwachsener vorzubereiten und in den allgemeinen Arbeitsmarkt einzugliedern. Ein Anschluss findet über das KoBV statt.

Weitere Infos: BVE

Du möchtest in der Berufswelt Fuß fassen, brauchst aber noch etwas Orientierung. Lass Dich dabei von Deiner Schule, Schulsozialarbeit und der Berufsberatung beraten und begleiten. 

Dieser Weg ist unter bestimmten Voraussetzungen möglich.

Vorqualifzierungsjahr Arbeit/Beruf in Kooperation mit Förderschulen (VAB-KF)

  • Vorbereitung auf das Berufsleben für Jugendliche mit Förderbedarf
  • Erwerb eines Hauptschulabschluss gleichwertigen Bildungsstandes oder VAB-Abschluss

Weitere Infos: VAB-KF

Du brauchst eine Beratung und Begleitung? Wende Dich direkt an die Schule, Schulsozialarbeit oder die Berufsberatung. 

Du möchtest in der Berufswelt Fuß fassen. Lass Dich dabei von Deiner Schule, Schulsozialarbeit und der Berufsberatung beraten und begleiten. 

Hier werden Dir 2 Wege an den beruflichen Schulen gezeigt.

Berufsvorbereitende Einrichtung (BVE)

  • Für junge Menschen mit Förderbedarf im Bereich Lernen und geistige Entwicklung.

Mehr Infos: BVE

Kooperative Berufliche Bildung (KoBV)

  • Vorbereitung auf ein selbständiges Leben und die Arbeit auf dem ersten Arbeitsmarkt.

Mehr Infos: KoBV

Sonderberufsschule 

  • Kann besucht werden, wenn ein Förderbedarf im Bereich Lernen besteht. 

Mehr Infos: Sonderberufsschule

Sonderberufsschule

  • 2-jährige duale Berufsausbildung
  • Für Jugendliche mit Förderbedarf im Bereich Lernen
  • Hauptschulabschluss von Vorteil

Mehr Infos: Sonderberufsschule

Du möchtest einen Hauptschulabschluss erreichen. Lass Dich hier von Deiner Schule, Schulsozialarbeit und der Berufsberatung beraten und begleiten. Vielleicht sind noch weitere Voraussetzungen nötig.

Hier werden Dir 2 Wege gezeigt.

Vorqualifizierungsjahr Arbeit/Beruf in Kooperation mit Förderschulen (VAB-KF)

  • Angebot für Jugendliche mit Förderbedarf
  • gezielte Vorbereitung auf das Berufsleben 
  • Hauptschulabschluss gleichwertiger Bildungsstand oder ein VAB-Abschluss möglich

Mehr Infos: VAB-KF

Du brauchst eine Beratung und Begleitung? Wende Dich direkt an die Schule, Schulsozialarbeit oder die Berufsberatung. 

Ausbildungsvorbereitung dual (AVdual)

  • 1-jährig
  • Hauptschulabschluss und Berufsorientierung

Mehr Infos: AVdual 

Du brauchst eine Beratung und Begleitung? Wende Dich direkt an die Schule, Schulsozialarbeit oder die Berufsberatung. 

Du möchtest einen Beruf erlernen. Lass Dich hierzu von Deiner Schule, Schulsozialarbeit oder der Berufsberatung zu möglichen Wegen beraten. 

Hier werden Dir 3 Wege als Beispiel gezeigt.

Ausbildungsvorbereitung dual (AVdual)

  • 1-jährig, Hauptschulabschluss und Berufsorientierung
  • Übergang in das 2. Jahr der Berufsfachschule möglich 

Mehr Infos: AVdual

Duale Ausbildung

  • in einem Betrieb und an einer Berufsschule 
  • Berufsabschluss, Anerkennung des Mittleren Bildungsabschlusses möglich
  • Viele weitere Qualifizierungsmaßnahmen möglich

Mehr Infos: Duale Ausbildung

Ausbildungsvorbereitung dual (AVdual)

  • 1-jährig, Hauptschulabschluss und Berufsorientierung
  • Übergang in das 2. Jahr der Berufsfachschule möglich 

Mehr Infos: AVdual

Berufsfachschule

  • 1-, 2- oder 3-jährig, Voll- oder Teilzeit in Kooperation mit Ausbildungsbetrieb möglich
  • Berufsabschluss, Anerkennung des Mittleren Bildungsabschlusses möglich

Mehr Infos: Berufsfachschule

Sonderberufsschule

  • 2-jährige duale Berufsausbildung
  • Für Jugendliche mit Förderbedarf im Bereich Lernen
  • Hauptschulabschluss von Vorteil

Mehr Infos: Sonderberufsschule 

Du möchtest deinen Weg auf jeden Fall weitergehen. Das ist toll!

  • Gib beim Start Hauptschulabschluss ein und schau Dir an, welche Wege Du gehen kannst!

Du möchtest deinen Weg auf jeden Fall weitergehen. Das ist toll!

  • Gib beim Start Hauptschulabschluss ein und schau Dir an, welche Wege Du gehen kannst!

Du möchtest deinen Weg auf jeden Fall weitergehen. Das ist toll!

  • Gib beim Start Hauptschulabschluss ein und schau Dir an, welche Wege Du gehen kannst!

Du möchtest deinen Weg auf jeden Fall weitergehen. Das ist toll!

  • Gib beim Start Hauptschulabschluss ein und schau Dir an, welche Wege Du gehen kannst!

Du möchtest deinen Weg auf jeden Fall weitergehen. Das ist toll!

  • Gib beim Start Hauptschulabschluss ein und schau Dir an, welche Wege Du gehen kannst!

Dieser Weg ist nur unter bestimmten Voraussetzungen möglich.

  • Dies ist ein Angebot für Jugendliche mit Förderbedarf im Bereich Lernen, geistige Entwicklung und körperlich motorische Entwicklung. Ein Anschluss ist unter anderem über das KoBV möglich. Weitere Infos: BVE

Dieser Weg ist nur unter bestimmten Voraussetzungen möglich.

  • Dies ist ein Angebot für Jugendliche mit Förderbedarf. Es findet eine gezielte Vorbereitung auf das Berufsleben statt. Zudem ist ein Hauptschulabschluss gleichwertiger Bildungsstand oder ein VAB-Abschluss möglich. Weitere Infos zum VAB-KF.

Dieser Weg ist nur unter bestimmten Voraussetzungen möglich.

  • Die Sonderberufsschule kann besucht werden, wenn ein Förderbedarf im Bereich Lernen besteht. Schau doch einfach bei weiteren Abschlüssen nach, wo Dein Weg hingehen kann.

Du hast im VABO die Deutsche Sprache gelernt und möchtest jetzt einen Hauptschulabschluss machen. 

Hier wird Dir 1 Weg gezeigt.

Ausbildungsvorbereitung dual (AVdual)

  • 1-jährig
  • Hauptschulabschluss und Berufsorientierung
  • Übergang in das 2. Jahr der Berufsfachschule möglich (Erwerb des Mittleren Bildungsabschlusses)

Mehr Infos:  AVdual 

Du hast die deutsche Sprache gelernt und möchtest jetzt in Richtung beruflicher Ausbildung gehen.

Hier werden Dir 2 Wege gezeigt.

Ausbildungsvorbereitung dual (AVdual)

  • 1-jährig, Hauptschulabschluss und Berufsorientierung
  • Übergang in das 2. Jahr der Berufsfachschule möglich 

Mehr Infos: AVdual

Duale Ausbildung

  • in einem Betrieb und an einer Berufsschule 
  • Berufsabschluss, Anerkennung des Mittleren Bildungsabschlusses möglich
  • Vielzahl weiterer Qualifizierungsmaßnahmen möglich

Mehr Infos: Duale Ausbildung

Ausbildungsvorbereitung dual (AVdual) 

  • 1-jährig, Hauptschulabschluss und Berufsorientierung
  • Übergang in das 2. Jahr der Berufsfachschule möglich 

Mehr Infos: AVdual

Berufsfachschule

  • 1-, 2- oder 3-jährig, Voll- oder Teilzeit in Kooperation mit Ausbildungsbetrieb möglich
  • Berufsabschluss, Anerkennung des Mittleren Bildungsabschlusses möglich

Mehr Infos: Berufsfachschule

Du erlernst im VABO die deutsche Sprache und strebst einen mittleren Bildungsabschluss an. 

Hier werden Dir 3 Wege gezeigt.

Ausbildungsvorbereitung dual (AVdual)

  • 1-jährig, Hauptschulabschluss und Berufsorientierung
  • Übergang in das 2. Jahr der Berufsfachschule möglich

Mehr Infos: AVdual 

2-jährige Berufsfachschule

  • Vollzeitschule
  • es können verschiedene Bereiche als Schwerpunkt gewählt werden

Mehr Infos: Berufsfachschule

Ausbildungsvorbereitung dual (AVdual)

  • 1-jährig, Hauptschulabschluss und Berufsorientierung
  • Übergang in das 2. Jahr der Berufsfachschule möglich

Mehr Infos: AVdual

Duale Ausbildung

  • in einem Betrieb und an einer Berufsschule
  • Berufsabschluss, Anerkennung des Mittleren Bildungsabschlusses möglich
  • Vielzahl weiterer Qualifizierungsmaßnahmen möglich

Mehr Infos: Duale Ausbildung

Ausbildungsvorbereitung dual (AVdual)

  • 1-jährig, Hauptschulabschluss und Berufsorientierung
  • Übergang in das 2. Jahr der Berufsfachschule möglich

Mehr Infos: AVdual

Berufsfachschulen

  • 1-, 2- oder 3-jährig, in Kooperation mit Ausbildungsbetrieb möglich
  • Berufsabschluss, Anerkennung des Mittleren Bildungsabschlusses möglich

Mehr Infos: Berufsfachschulen

Du lernst die deutsche Sprache und möchtest die Fachhochschulreife machen.

Das ist möglich, Du hast aber noch ein paar Schritte vor Dir. 

  • Gib beim Start Hauptschulabschluss ein und schau, welche Wege Dir angezeigt werden. Über die Schulsozialarbeit erhältst Du Beratung und Unterstützung. 

Du lernst die deutsche Sprache und möchtest ein Abitur bzw. eine Allgemeine Hochschulreife machen.

Das ist möglich, Du hast aber noch ein paar Schritte vor Dir. 

  • Gib beim Start Hauptschulabschluss ein und schau, welche Wege Dir angezeigt werden. Über die Schulsozialarbeit erhältst Du Beratung und Unterstützung. 

Du lernst die deutsche Sprache und möchtest einen Abschluss als Meister/Techniker/Fachwirt machen.

Das ist möglich, Du hast aber noch ein paar Schritte vor Dir. 

  • Gib beim Start Hauptschulabschluss ein und schau, welche Wege Dir angezeigt werden. Über die Schulsozialarbeit erhältst Du Beratung und Unterstützung. 

Du lernst die deutsche Sprache und möchtest einen Abschluss als Bachelor machen.

Das ist möglich, Du hast aber noch ein paar Schritte vor Dir. 

  • Gib beim Start Hauptschulabschluss ein und schau, welche Wege Dir angezeigt werden. Über die Schulsozialarbeit erhältst Du Beratung und Unterstützung. 

Dieser Weg ist nur unter bestimmten Voraussetzungen möglich.

  • Dies ist ein Angebot für Jugendliche mit Förderbedarf im Bereich Lernen, geistige Entwicklung und körperlich motorische Entwicklung. Ein Anschluss ist unter anderem über das KoBV möglich. Weitere Infos: BVE

Dieser Weg ist nur unter bestimmten Voraussetzungen möglich.

  • Dies ist ein Angebot für Jugendliche mit Förderbedarf. Es findet eine gezielte Vorbereitung auf das Berufsleben statt. Zudem ist ein Hauptschulabschluss gleichwertiger Bildungsstand oder ein VAB-Abschluss möglich. Weitere Infos: VAB-KF

Dieser Weg ist nur unter bestimmten Voraussetzungen möglich.

  • Die Sonderberufsschule kann besucht werden, wenn ein Förderbedarf im Bereich Lernen besteht. Mehr Infos sind unter Sonderberufsschule zu finden. 

Du bist genau richtig! Mit AVdual auf dem Weg zum Hauptschulabschluss.

Hier wird Dir 1 Weg gezeigt.

Ausbildungsvorbereitung dual (AVdual)

  • 1-jährig
  • Hauptschulabschluss und Berufsorientierung
  • Übergang in das 2. Jahr der Berufsfachschule möglich (Erwerb des Mittleren Bildungsabschlusses)

Weitere Infos: AVdual

Du hattest im AVdual die Möglichkeit Dich zu orientieren. Jetzt möchtest Du einen Berufsabschluss machen. 

Hier werden Dir 2 Wege gezeigt.

Duale Ausbildung

  • Berufliche Ausbildung in einem Betrieb und an einer Berufsschule 
  • Berufsabschluss, Anerkennung des Mittleren Bildungsabschlusses möglich
  • Vielzahl weiterer Qualifizierungsmaßnahmen möglich

Weitere Infos: Duale Ausbildung

Berufsfachschule

  • 1-, 2- oder 3-jährig, Voll- oder Teilzeit in Kooperation mit Ausbildungsbetrieb möglich
  • Berufsabschluss, Anerkennung des Mittleren Bildungsabschlusses möglich

Mehr Infos: Berufsfachschulen

Du machst in AVdual Deinen Hauptschulabschluss und möchtest den Mittleren Bildungsabschluss erreichen. 

Hier werden Dir 3 Wege gezeigt.

2-jährige Berufsfachschule

  • 2-jährige Vollzeitschulform 
  • dabei können verschiedene Bereiche als Schwerpunkt gewählt werden

Mehr Infos: 2-jährige Berufsfachschulen

Duale Ausbildung

  • Berufliche Ausbildung in einem Betrieb und an einer Berufsschule
  • Berufsabschluss, Anerkennung des Mittleren Bildungsabschlusses möglich
  • Vielzahl weiterer Qualifizierungsmaßnahmen möglich

Mehr Infos: Duale Ausbildung

Berufsfachschule

  • 2- oder 3-jährig, Voll- oder Teilzeit in Kooperation mit Ausbildungsbetrieb möglich
  • Berufsabschluss, Anerkennung des Mittleren Bildungsabschlusses möglich

Mehr Infos: Berufsfachschule

Du machst im AVdual Deinen Hauptschulabschluss und möchtest die Fachhochschulreife erlangen. Auf diesem Weg hast Du die Möglichkeit Dich vielfältig inhaltlich zu orientieren.

Hier werden Dir 5 Wege gezeigt.

2-jährige Berufsfachschule

  • Vollzeit, Mittlerer Bildungsabschluss

Mehr Infos: 2-jährige Berufsfachschule

Berufskolleg

  • 2-jähriges Berufskolleg (oder zwei 1-jährige Berufskollegs)
  • Fachhochschulreife und berufliche Qualifizierung – Berufsabschluss möglich

Mehr Infos: Berufskolleg

2-jährige Berufsfachschulen

  • Vollzeit, Mittlerer Bildungsabschluss

Mehr Infos: 2-jährige Berufsfachschulen

Duale Ausbildung

  • in einem Betrieb und an einer Berufsschule 
  • Berufsabschluss, Anerkennung der Fachhochschulreife möglich

Mehr Infos: Duale Ausbildung

2-jährige Berufsfachschulen

  • Vollzeit, Mittlerer Bildungsabschluss

Mehr Infos: 2-jährige Berufsfachschulen

Berufsfachschule

  • 2- oder 3-jährig, in Kooperation mit Ausbildungsbetrieb möglich
  • Berufsabschluss, Anerkennung der Fachhochschulreife möglich

Mehr Infos: Berufsfachschule

2-jährige Berufsfachschule

  • Vollzeit, Mittlerer Bildungsabschluss

Mehr Infos: 2-jährige Berufsfachschule

Duale Ausbildung

  • in einem Betrieb und an einer Berufsschule 
  • Berufsabschluss, weitere Qualifizierungsmaßnahmen möglich

Mehr Infos: Duale Ausbildung

Berufskolleg

  • 1-jährige Vollzeit

Mehr Infos: Berufskolleg

2-jährige Berufsfachschule

  • Vollzeit, Mittlerer Bildungsabschluss

Mehr Infos: 2-jährige Berufsfachschule

Berufsfachschule

  • 2- oder 3-jährig, in Kooperation mit Ausbildungsbetrieb möglich
  • Berufsabschlusses

Mehr Infos: Berufsfachschule

Berufskolleg

  • 1-jährige Vollzeit

Mehr Infos: Berufskolleg

Du machst in AVdual einen Hauptschulabschluss und möchtest eine Allgemeine Hochschulreife bzw. ein Abitur machen.

Hier wird Dir 1 Weg gezeigt.

2-jährige Berufsfachschule

  • Vollzeit, Mittlerer Bildungsabschluss

Weitere Infos: 2-jährige Berufsfachschule 

Berufliches Gymnasium

  • 3-jährig in Vollzeit
  • es kann ein inhaltlicher Schwerpunkt gewählt werden

Mehr Infos: Berufliches Gymnasium

Du machst in AVdual einen Hauptschulabschluss und möchtest einen Abschluss als Meister/Techniker/Fachwirt erreichen.

Hier werden Dir 3 Wege gezeigt.

2-jährige Berufsfachschule 

  • Vollzeit, Mittlerer Bildungsabschluss

Weitere Infos: 2-jährige Berufsfachschule 

Duale Ausbildung

  • Berufliche Ausbildung (Betrieb und Berufsschule)

Weitere Infos: Duale Ausbildung

Fachschule 

  • 1- bis 2-jährig in Vollzeit (Teilzeit möglich)
  • Vertiefung berufliche Qualifikation (Bachelor Professional)

Weitere Infos: Fachschule 

2-jährige Berufsfachschule

  • Vollzeit, Mittlerer Bildungsabschluss

Mehr Infos: 2-jährige Berufsfachschule

Berufsfachschule

  • 2- oder 3-jährig, Voll- oder Teilzeit
  • Berufsabschluss

Mehr Infos: Berufsfachschule

Fachschule

  • 1- bis 2-jährig in Vollzeit (Teilzeit möglich)
  • Vertiefung berufliche Qualifikation (Bachelor Professional)

Mehr Infos: Fachschule

2-jährige Berufsfachschule

  • Vollzeit, Mittlerer Bildungsabschluss

Weitere Infos: 2-jährige Berufsfachschule

Berufskolleg

  • 2- bis 3-jährige Berufskollegs, staatlich anerkannter Berufsabschluss

Weitere Infos: Berufskolleg

Fachschule 

  • 1- bis 2-jährig in Vollzeit (Teilzeit möglich)
  • Vertiefung berufliche Qualifikationen (Bachelor Professional)

Weitere Infos: Fachschule 

Du hast einen Hauptschulabschluss, möchtest aber einen Abschluss als Bachelor erreichen. 

Hier werden Dir 6 Wege gezeigt.

2-jährige Berufsfachschule

  • Vollzeit, Mittlerer Bildungsabschluss

Mehr Infos: 2-jährige Berufsfachschule

Berufliches Gymnasium

  • 3-jährige Vollzeitschule, Allgemeine Hochschulreife
  • Wahl eines inhaltlichen Schwerpunktes

Mehr Infos: Berufliches Gymnasium

Studium

  • an Universitäten und Hochschulen

Mehr Infos: Studium

2-jährige Berufsfachschule

  • Vollzeit, Mittlerer Bildungsabschluss

Mehr Infos: 2-jährige Berufsfachschule

Berufskolleg

  • meist 2-jähriges Berufskolleg (oder zwei 1-jährige)
  • Fachhochschulreife und berufliche Qualifizierung – Berufsabschluss möglich

Mehr Infos: Berufskolleg

Studium

  • an Hochschulen für angewandte Wissenschaften, Option der Deltaprüfung

Mehr Infos: Studium

2-jährige Berufsfachschule

  • Vollzeit, Mittlerer Bildungsabschluss

Mehr Infos: 2-jährige Berufsfachschule

Duale Ausbildung

  • in einem Betrieb und an einer Berufsschule
  • Berufsabschluss, Anerkennung der Fachhochschulreife möglich

Mehr Infos: Duale Ausbildung

Studium

  • an Hochschulen für angewandte Wissenschaften, Option der Deltaprüfung

Mehr Infos: Studium

2-jährige Berufsfachschule

  • Vollzeit, Mittlerer Bildungsabschluss

Mehr Infos: 2-jährige Berufsfachschule

Berufsfachschule

  • 2- oder 3-jährig, Kooperation mit Ausbildungsbetrieb möglich
  • Berufsabschluss, Anerkennung der Fachhochschulreife möglich

Mehr Infos: Berufsfachschule

Studium

  • Hochschule (Option der Deltaprüfung)

Mehr Infos: Studium

2-jährige Berufsfachschule

  • Vollzeit, Mittlerer Bildungsabschluss

Mehr Infos: 2-jährige Berufsfachschule

Duale Ausbildung

  • Berufsabschluss

Mehr Infos: Duale Ausbildung

Berufskolleg

  • 1-jährige Vollzeit, Fachhochschulreife

Mehr Infos: Berufskolleg

Studium

  • Hochschulen (Option der Deltaprüfung)

Mehr Infos: Studium

2-jährige Berufsfachschule

  • Vollzeit, Mittlerer Bildungsabschluss

Mehr Infos: 2-jährige Berufsfachschule

Berufsfachschule

  • Berufsabschluss

Mehr Infos: Berufsfachschule

Berufskolleg

  • 1-jährige Vollzeit, Fachhochschulreife

Mehr Infos: Berufskolleg

Studium

  • Hochschulen (Option der Deltaprüfung)

Mehr Infos: Studium

Dieser Weg ist nur unter bestimmten Voraussetzungen möglich.

  • Dies ist ein Angebot für Jugendliche mit Förderbedarf im Bereich Lernen, geistige Entwicklung und körperlich motorische Entwicklung. Ein Anschluss ist unter anderem über das KoBV möglich. Weitere Infos zum BVE.

Dieser Weg ist nur unter bestimmten Voraussetzungen möglich.

  • Dies ist ein Angebot für Jugendliche mit Förderbedarf. Es findet eine gezielte Vorbereitung auf das Berufsleben statt. Zudem ist ein Hauptschulabschluss gleichwertiger Bildungsstand oder ein VAB-Abschluss möglich. Weitere Infos zum VAB-KF

Dieser Abschluss liegt nicht auf Deinem möglichen Bildungsweg.

  • Die Sonderberufsschule kann besucht werden, wenn ein Förderbedarf im Bereich Lernen besteht. Mehr Infos sind unter Sonderberufsschule zu finden. 

Du hat einen Hauptschulabschluss, weißt aber noch nicht so genau wohin es gehen soll? Und die Möglichkeit den Abschluss zu verbessern würde dem weiteren Weg auch gut tun? 

Hier wird Dir 1 möglicher Weg gezeigt.

Ausbildungsvorbereitung dual (AVdual)

  • 1-jährig
  • Hauptschulabschluss (Verbesserung möglich) und Berufsorientierung
  • Übergang in das 2. Jahr der Berufsfachschule möglich (Erwerb des Mittleren Bildungsabschlusses)

Weitere Infos: AVdual

Du hat einen Hauptschulabschluss und möchtest jetzt in die Berufswelt einsteigen, um einen Berufsabschluss machen. 

Hier werden Dir 4 Wege gezeigt.

Duale Ausbildung

  • in einem Betrieb und an einer Berufsschule 
  • Berufsabschluss,  Anerkennung des Mittleren Bildungsabschlusses möglich
  • Vielzahl weiterer Qualifizierungsmaßnahmen möglich

Weitere Infos: Duale Ausbildung

Berufsfachschule

  • 1-, 2- oder 3-jährig, Vollzeit oder Teilzeit in Kooperation mit Ausbildungsbetrieb möglich
  • Berufsabschluss, Anerkennung des Mittleren Bildungsabschlusses möglich

Mehr Infos: Berufsfachschulen

Ausbildungsvorbereitung dual (AVdual)

  • 1-jährig, Übergang in das 2. Jahr der 2-jährigen Berufsfachschule möglich

Mehr Infos: AVdual

Duale Ausbildung

  • in einem Betrieb und an einer Berufsschule 
  • Berufsabschluss, Erwerb des Mittleren Bildungsabschlusses möglich
  • Vielzahl weiterer Qualifizierungsmaßnahmen möglich

Mehr Infos: Duale Ausbildung

Ausbildungsvorbereitung dual (AVdual)

  • 1-jährig,  Berufsorientierung und Verbesserung Hauptschulabschluss möglich
  • Übergang in das 2. Jahr der 2-jährigen Berufsfachschule möglich 

Mehr Infos: AVdual

Berufsfachschulen

  • 1-, 2- oder 3-jährig, in Kooperation mit Ausbildungsbetrieb möglich
  • Berufsabschluss, Erwerb des Mittleren Bildungsabschlusses möglich

Mehr Infos: Berufsfachschulen

Du hast erfolgreich einen Hauptschulabschluss erreicht und möchtest jetzt auch den Mittleren Bildungsabschluss erreichen. 

Dabei hast Du auch die Möglichkeit gleich eine inhaltlich oder berufliche Richtung einzuschlagen. 

Hier werden Dir 5 Wege gezeigt.

2-jährige Berufsfachschule

  • 2-jährige Vollzeitschule
  • Schwerpunkte können gewählt werden

Mehr Infos: 2-jährige Berufsfachschulen

Duale Ausbildung

  • in einem Betrieb und an einer Berufsschule
  • Berufsabschluss, Anerkennung des Mittleren Bildungsabschlusses möglich
  • weitere Qualifizierungsmaßnahmen möglich

Mehr Infos: Duale Ausbildung

Berufsfachschule

  • 1-, 2- oder 3-jährig, Voll- oder Teilzeit in Kooperation mit Ausbildungsbetrieb möglich
  • Berufsabschluss, Anerkennung des Mittleren Bildungsabschlusses möglich

Mehr Infos: Berufsfachschule

Ausbildungsvorbereitung dual (AVdual)

  • 1-jährig, Berufsorientierung
  • Übergang in das 2. Jahr der Berufsfachschule möglich

Mehr Infos: AVdual

Duale Ausbildung

  • in einem Betrieb und an einer Berufsschule
  • Berufsabschluss, Anerkennung des Mittleren Bildungsabschlusses möglich
  • Vielzahl weiterer Qualifizierungsmaßnahmen möglich

Mehr Infos: Duale Ausbildung

Ausbildungsvorbereitung dual (AVdual)

  • 1-jährig, Berufsorientierung
  • Übergang in das 2. Jahr der Berufsfachschule möglich

Mehr Infos: AVdual

Berufsfachschule

  • 1-, 2- oder 3-jährig, in Kooperation mit Ausbildungsbetrieb möglich
  • Berufsabschluss, Anerkennung des Mittleren Bildungsabschlusses möglich

Mehr Infos: Berufsfachschule

Du möchtest nach deinem Hauptschulabschluss die Fachhochschulreife erlangen. Auf diesem Weg hast Du die Möglichkeit Dich vielfältig inhaltlich zu orientieren.

Hier werden Dir 5 Wege gezeigt.

2-jährige Berufsfachschule

  • Vollzeit, Mittlerer Bildungsabschluss

Mehr Infos: 2-jährige Berufsfachschule

Berufskolleg

  • meist 2-jähriges Berufskolleg (oder zwei 1-jährige)
  • Fachhochschulreife und berufliche Qualifizierung – Berufsabschluss möglich

Mehr Infos: Berufskolleg

2-jährige Berufsfachschule

  • Vollzeit, Mittlerer Bildungsabschluss

Mehr Infos: 2-jährige Berufsfachschule

Duale Ausbildung

  • in einem Betrieb und an einer Berufsschule 
  • Berufsabschluss, Anerkennung der Fachhochschulreife möglich

Mehr Infos: Duale Ausbildung

2-jährige Berufsfachschule

  • Vollzeit, Mittlerer Bildungsabschluss

Mehr Infos: 2-jährige Berufsfachschule

Berufsfachschule

  • 2- oder 3-jährig, in Kooperation mit Ausbildungsbetrieb möglich
  • Berufsabschluss, Anerkennung der Fachhochschulreife möglich

Mehr Infos: Berufsfachschule

2-jährige Berufsfachschule

  • Vollzeit, Mittlerer Bildungsabschluss

Mehr Infos: 2-jährige Berufsfachschule

Duale Ausbildung

  • in einem Betrieb und an einer Berufsschule 
  • Berufsabschluss, weitere Qualifizierung möglich

Mehr Infos: Duale Ausbildung

Berufskolleg

  • 1-jährig Vollzeit

Mehr Infos: Berufskolleg

2-jährige Berufsfachschule

  • Vollzeit, Mittlerer Bildungsabschluss

Mehr Infos: 2-jährige Berufsfachschule

Berufsfachschule

  • 2- oder 3-jährig, in Kooperation mit Ausbildungsbetrieb möglich
  • Berufsabschlusses

Mehr Infos: Berufsfachschule

Berufskolleg

  • 1-jährig Vollzeit

Mehr Infos: Berufskolleg

Du hast einen Hauptschulabschluss, hast aber das Ziel eine Allgemeine Hochschulreife bzw. das Abitur zu erlangen. 

Hier wird Dir 1 Weg gezeigt.

2-jährige Berufsfachschule

  • Vollzeit, Mittlerer Bildungsabschluss

Weitere Infos: 2-jährige Berufsfachschule 

Berufliches Gymnasium

  • 3-jährig in Vollzeit
  • es kann ein inhaltlicher Schwerpunkt gewählt werden

Mehr Infos: Berufliches Gymnasium

Du hast einen Hauptschulabschluss und möchtest einen Abschluss als Meister/Fachwirt erreichen.

Hier werden Dir 3 Wege gezeigt.

2-jährige Berufsfachschule 

  • Vollzeit, Mittlerer Bildungsabschluss

Weitere Infos: 2-jährige Berufsfachschule 

Duale Ausbildung

Weitere Infos: Duale Ausbildung

Fachschule 

  • 1- bis 2-jährig in Vollzeit (Teilzeit möglich)
  • Vertiefung der beruflichen Qualifikationen – Bachelor Professional

Weitere Infos: Fachschule 

2-jährige Berufsfachschule

  • Vollzeit, Mittlerer Bildungsabschluss

Mehr Infos: 2-jährige Berufsfachschule

Berufsfachschule

  • 2- oder 3-jährig, Voll- oder Teilzeit
  • Berufsabschluss

Mehr Infos: Berufsfachschule

Fachschule

  • 1- bis 2-jährig in Vollzeit (Teilzeit möglich)
  • Vertiefung der beruflichen Qualifikationen – Bachelor Professional

Mehr Infos: Fachschule

2-jährige Berufsfachschule

  • Vollzeit, Mittlerer Bildungsabschluss

Weitere Infos: 2-jährige Berufsfachschule

Berufskolleg

  • 2- bis 3-jährige Berufskollegs, staatlich anerkannter Berufsabschluss

Weitere Infos: Berufskolleg

Fachschule 

  • 1- bis 2-jährig in Vollzeit (Teilzeit möglich)
  • Vertiefung der beruflichen Qualifikationen – Bachelor Professional

Weitere Infos: Fachschule 

Du hast einen Hauptschulabschluss, möchtest aber einen Bachelor erreichen. 

Hier werden Dir 6 Wege gezeigt.

2-jährige Berufsfachschule

  • Vollzeit, Mittlerer Bildungsabschluss

Mehr Infos: 2-jährige Berufsfachschule

Berufliches Gymnasium

  • 3-jährige Vollzeitschule, Allgemeine Hochschulreife
  • Wahl eines inhaltlichen Schwerpunktes

Mehr Infos: Berufliches Gymnasium

Studium

  • an Universitäten und Hochschulen

Mehr Infos: Studium

2-jährige Berufsfachschule

  • Vollzeit, Mittlerer Bildungsabschluss

Mehr Infos: 2-jährige Berufsfachschule

Berufskolleg

  • meist 2-jähriges Berufskolleg (oder zwei 1-jährige)
  • Fachhochschulreife und berufliche Qualifizierung – Berufsabschluss möglich

Mehr Infos: Berufskolleg

Studium

  • an Hochschulen (Option der Deltaprüfung)

Mehr Infos: Studium

2-jährige Berufsfachschule

  • Vollzeit, Mittlerer Bildungsabschluss

Mehr Infos: 2-jährige Berufsfachschule

Duale Ausbildung

  • in einem Betrieb und an einer Berufsschule
  • Berufsabschluss, Anerkennung der Fachhochschulreife möglich

Mehr Infos: Duale Ausbildung

Studium

  • an Hochschulen (Option der Deltaprüfung)

Mehr Infos: Studium

2-jährige Berufsfachschule

  • Vollzeit, Mittlerer Bildungsabschluss

Mehr Infos: 2-jährige Berufsfachschule

Berufsfachschule

  • 2- oder 3-jährig, in Kooperation mit Ausbildungsbetrieb möglich
  • Berufsabschluss, Anerkennung der Fachhochschulreife möglich

Mehr Infos: Berufsfachschule

Studium

  • Hochschulen (Option der Deltaprüfung)

Mehr Infos: Studium

2-jährige Berufsfachschule

  • Vollzeit, Mittlerer Bildungsabschluss

Mehr Infos: 2-jährige Berufsfachschule

Duale Ausbildung

  • Berufsabschluss

Mehr Infos: Duale Ausbildung

Berufskolleg

  • 1-jährig Vollzeit, Fachhochschulreife

Mehr Infos: Berufskolleg

Studium

  • an Hochschulen (Option der Deltaprüfung)

Mehr Infos: Studium

2-jährige Berufsfachschule

  • Vollzeit, Mittlerer Bildungsabschluss

Mehr Infos: 2-jährige Berufsfachschule

Berufsfachschule

  • Berufsabschluss

Mehr Infos: Berufsfachschule

Berufskolleg

  • 1-jährig Vollzeit, Fachhochschulreife

Mehr Infos: Berufskolleg

Studium

  • an Hochschulen (Option der Deltaprüfung)

Mehr Infos: Studium

Dieser Weg ist nur unter bestimmten Voraussetzungen möglich.

  • Dies ist ein Angebot für Jugendliche mit Förderbedarf im Bereich Lernen, geistige Entwicklung und körperlich motorische Entwicklung. Ein Anschluss ist unter anderem über das KoBV möglich. Weitere Infos zum BVE.

Dieser Weg ist nur unter bestimmten Voraussetzungen möglich.

  • Dies ist ein Angebot für Jugendliche mit Förderbedarf. Es findet eine gezielte Vorbereitung auf das Berufsleben statt. Zudem ist ein Hauptschulabschluss gleichwertiger Bildungsstand oder ein VAB-Abschluss möglich. Weitere Infos zum VAB-KF

Dieser Abschluss liegt nicht auf Deinem möglichen Bildungsweg

  • Die Sonderberufsschule kann besucht werden, wenn ein Förderbedarf im Bereich Lernen besteht. Mehr Infos sind unter Sonderberufsschule zu finden. 

Dieser Abschluss liegt nicht auf Deinem möglichen Bildungsweg

  • Du bist jetzt schon einen Schritt weiter als Dein Ziel! Schau doch einfach bei weiteren Abschlüssen nach, wo Dein Weg hingehen kann: Berufsabschluss, Fachhochschulreife, Abitur/Allgemeine Hochschulreife, Meister/Techniker/Fachwirt, Bachelor.

Auf diesem Bildungsweg bist Du gerade.

  • Du hast eine Mittlere Reife. Schau doch einfach bei weiteren Abschlüssen nach, wo Dein Weg hingehen kann: Berufsabschluss, Fachhochschulreife, Abitur/Allgemeine Hochschulreife, Meister/Techniker/Fachwirt, Bachelor.

Du möchtest nach Deiner Mittleren Reife einen Berufsabschluss machen.

Hier werden Dir 3 Wege gezeigt.

Duale Ausbildung

  • Berufliche Ausbildung in einem Betrieb und an einer Berufsschule 
  • Berufsabschluss, Anerkennung der Fachhochschulreife möglich
  • Vielzahl weiterer Qualifizierungsmaßnahmen möglich

Mehr Infos: Dualen Ausbildung

Berufsfachschule

  • 1-, 2- oder 3-jährig, Vollzeit oder Teilzeit 
  • in Kooperation mit Ausbildungsbetrieb möglich
  • Berufsabschluss, Anerkennung der Fachhochschulreife möglich

Mehr Infos: Berufsfachschulen

Berufskolleg

  • 2- bis 3-jähriges Berufskolleg in einem zu wählenden inhaltlichen Bereich
  • berufliche Qualifizierung mit Praxisanteilen – Ausbildungsberufe und Assistenzberufe
  • Fachhochschulreife möglich

Mehr Infos: Berufskollegs

Du möchtest nach Deiner Mittleren Reife die Allgemeine Hochschulreife erlangen.

Hier wird Dir 1 Weg gezeigt.

Berufliches Gymnasium

  • 3-jährig in Vollzeit
  • verschiedene Fachrichtungen möglich

Mehr Infos: Berufliche Gymnasien

Du möchtest nach Deiner Mittleren Reife die Fachhochschulreife erlangen.

Hier werden Dir 5 Wege gezeigt.

Berufskolleg

  • meist 2-jähriges Berufskolleg oder zwei 1-jährige Berufskollegs
  • berufliche Qualifizierung mit Praxisanteilen – Berufsabschlüsse möglich

Mehr Infos: Berufskollegs

Duale Ausbildung

  • Berufliche Ausbildung in einem Betrieb und an einer Berufsschule 
  • Berufsabschluss, Anerkennung der Fachhochschulreife möglich
  • Vielzahl weiterer Qualifizierungsmaßnahmen möglich

Berufsfachschule

  • 2- oder 3-jährig, in Kooperation mit Ausbildungsbetrieb möglich
  • Berufsabschluss, Anerkennung der Fachhochschulreife möglich

Mehr Infos: Berufsfachschulen

Duale Ausbildung

  • Berufliche Ausbildung in einem Betrieb und an einer Berufsschule 
  • Berufsabschluss, Vielzahl weiterer Qualifizierungsmaßnahmen möglich

Berufskolleg

  • 1-jährige Vollzeitschulform
  • Wahl eines Schwerpunktfachs

Mehr Infos: Berufskollegs

Berufsfachschule

  • 2- oder 3-jährig, in Kooperation mit Ausbildungsbetrieb möglich
  • zum Erwerb eines Berufsabschlusses

Mehr Infos: Berufsfachschulen

Berufskolleg

  • 1-jährige Vollzeitschulform
  • Wahl eines Schwerpunktfachs

Mehr Infos zu den Berufskollegs

Du möchtest nach Deiner mittleren Reife beruflich durchstarten und einen Abschluss als Meister/Techniker/Fachwirt machen. 

Hier werden Dir 3 Wege gezeigt.

Duale Ausbildung

Fachschule

  • 1- bis 2-jährig in Vollzeit (Teilzeit möglich)
  • Vertiefung der beruflichen Qualifikationen – Bachelor Professional

Mehr Infos: Fachschule

Berufsfachschule

  • 2- oder 3-jährig, in Kooperation mit Ausbildungsbetrieb möglich
  • Berufsabschluss

Mehr Infos: Berufsfachschule

Fachschule 

  • 1- bis 2-jährig in Vollzeit (Teilzeit möglich)
  • Vertiefung der beruflichen Qualifikationen – Bachelor Professional

Mehr Infos: Fachschule 

Berufskolleg

  • 2- bis 3-jährige Berufskollegs, staatlich anerkannter Berufsabschluss

Mehr Infos: Berufskolleg

Fachschule

  • 1- bis 2-jährig in Vollzeit (Teilzeit möglich)
  • Vertiefung der beruflichen Qualifikationen – Bachelor Professional

Mehr Infos: Fachschule 

Du möchtest nach Deiner Mittleren Reife beruflich vorankommen und einen Abschluss als Bachelor machen. 

Hier werden Dir 6 Wege gezeigt.

Berufliches Gymnasium

  • 3-jährige Vollzeitschule, Allgemeine Hochschulreife
  • Wahl eines inhaltlichen Schwerpunktes

Mehr Infos: Berufliche Gymnasien

Studium

  • an Universitäten und Hochschulen

Mehr Infos: Studium

Berufskolleg

  • 2-jähriges Berufskolleg (oder zwei 1-jährige)
  • Fachhochschulreife

Mehr Infos: Berufskollegs

Studium

  • an Hochschulen (Option der Deltaprüfung)

Mehr Infos: Studium

Duale Ausbildung

  • in einem Betrieb und an einer Berufsschule
  • Berufsabschluss, Anerkennung der Fachhochschulreife möglich

Mehr Infos: Duale Ausbildung

Studium

  • an Hochschulen (Option der Deltaprüfung)

Mehr Infos: Studium

Berufsfachschule

  • 2- oder 3-jährig, in Kooperation mit Ausbildungsbetrieb möglich
  • Berufsabschluss, Anerkennung der Fachhochschulreife möglich

Mehr Infos: Berufsfachschule

Studium

  • an Hochschulen (Option der Deltaprüfung)

Mehr Infos: Studium

Berufsfachschule

  • 2- oder 3-jährig, in Voll-oder Teilzeit
  • Berufsabschluss

Mehr Infos: Berufsfachschule

Berufskolleg

  • 1-jährig, in Vollzeit, Fachhochschulreife

Mehr Infos: Berufskolleg

Studium

  • an Hochschulen (Option der Deltaprüfung)

Mehr Infos: Studium

Duale Ausbildung

Mehr Infos: Duale Ausbildung

Berufskolleg

  • 1-jährig, in Vollzeit, Fachhochschulreife

Mehr Infos: Berufskolleg

Studium

  • an Hochschulen (Option der Deltaprüfung)

Mehr Infos: Studium

Dieser Abschluss liegt nicht auf Deinem möglichen Bildungsweg.

  • Dies ist ein Angebot für Jugendliche mit Förderbedarf im Bereich Lernen, geistige Entwicklung und körperlich motorische Entwicklung. Ein Anschluss ist unter anderem über das KoBV möglich. Weitere Infos zum BVE.

Dieser Abschluss liegt nicht auf Deinem möglichen Bildungsweg.

  • Dies ist ein Angebot für Jugendliche mit Förderbedarf. Es findet eine gezielte Vorbereitung auf das Berufsleben statt. Zudem ist ein Hauptschulabschluss gleichwertiger Bildungsstand oder ein VAB-Abschluss möglich. Weitere Infos zum VAB-KF.

Dieser Abschluss liegt nicht auf deinem möglichen Bildungsweg.

  • Die Sonderberufsschule kann besucht werden, wenn ein Förderbedarf im Bereich Lernen besteht. Mehr Infos sind unter Sonderberufsschule zu finden.

Dieser Abschluss liegt nicht auf Deinem möglichen Bildungsweg

  • Das ist doch toll! Du bist schon weiter als Dein Ziel! Schau doch einfach bei weiteren Abschlüssen nach, wo Dein Weg hingehen kann: Berufsabschluss, Meister/Techniker/Fachwirt, Bachelor.

Dieser Abschluss liegt nicht auf Deinem möglichen Bildungsweg.

  • Das ist doch toll! Du bist schon weiter als Dein Ziel! Schau doch einfach bei weiteren Abschlüssen nach, wo Dein Weg hingehen kann: Berufsabschluss, Meister/Techniker/Fachwirt, Bachelor.

Auf diesem Weg bist Du gerade.

  • Das ist toll! Schau doch einfach bei weiteren Abschlüssen nach, wo Dein Weg hingehen kann: Berufsabschluss, Meister/Techniker/Fachwirt, Bachelor.

Toll, Du hast bereits den größten Teil erreicht. Du hast eine Fachhochschulreife. Welchen Weg möchtest Du gehen, bei dem Du eine Allgemeine Hochschulreife benötigst?

Hier werden Dir 2 Wege angezeigt.

Berufsoberschule

  • Zugang möglich, wenn Fachhochschulreife über eine Berufliche Ausbildung erreicht wurde

Mehr Infos: Berufsoberschule

Deltaprüfung

  • Bei Zulassung für einen bestimmten Studienbereich, eine Duale Hochschule oder Universität. 

Mehr Infos unter Deltaprüfung oder die Seiten der Dualen Hochschulen und Universitäten

Du möchtest nach Deiner Fachhochschulreife in die Praxis gehen und einen Berufsabschluss machen. 

Hier werden Dir 3 Wege gezeigt.

Duale Ausbildung

  • Berufliche Ausbildung in einem Betrieb und an einer Berufsschule 
  • Vielzahl weiterer Qualifizierungsmaßnahmen möglich

Mehr Infos: Duale Ausbildung

Berufsfachschule

  • 1, 2- oder 3-jährig
  • Vollzeit oder Teilzeit in Kooperation mit Ausbildungsbetrieb möglich

Mehr Infos: Berufsfachschulen

Berufskolleg

  • 2- bis 3-jähriges Berufskolleg zum Erwerb eines Berufsabschlusses
  • Berufliche Ausbildung mit Praxisanteilen

Mehr Infos: Berufskollegs

Du möchtest nach Deiner Fachhochschulreife in die Praxis gehen und strebst den Meister/Techniker/Fachwirt an. 

Hier werden Dir 3 Wege gezeigt.

Duale Ausbildung

Mehr Infos: Ausbildung

Fachschule

  • 1- bis 2-jährig in Vollzeit (Teilzeit möglich)
  • Vertiefung der beruflichen Qualifikationen – Bachelor Professional

Mehr Infos: Fachschule

Berufsfachschule

  • 2- oder 3-jährig,Vollzeit oder Teilzeit
  • in Kooperation mit Ausbildungsbetrieb möglich

Mehr Infos: Berufsfachschule

Fachschule

  • 1- bis 2-jährig in Vollzeit (Teilzeit möglich)
  • Vertiefung der beruflichen Qualifikationen – Bachelor Professional

Mehr Infos: Fachschule

Berufskolleg

  • 2- bis 3-jähriges Berufskolleg zum Erwerb eines Berufsabschlusses
  • Berufliche Ausbildung mit Praxisanteilen

Mehr Infos: Berufskolleg

Fachschule

  • 1- bis 2-jährig in Vollzeit (Teilzeit möglich)
  • Vertiefung der beruflichen Qualifikationen – Bachelor Professional

Mehr Infos: Fachschule

Für den Abschluss als Bachelor musst Du den Weg über ein Studium gehen.

Hier wird Dir 1 Weg gezeigt.

Studium

  • Berechtigung für ein Studium an Hochschulen für angewandte Wissenschaften
  • Möglichkeit der Deltaprüfung

Mehr Infos: Universitäten und Hochschulen

Dieser Abschluss liegt nicht auf Deinem möglichen Bildungsweg.

  • Dies ist ein Angebot für Jugendliche mit Förderbedarf im Bereich Lernen, geistige Entwicklung und körperlich motorische Entwicklung. Ein Anschluss ist unter anderem über das KoBV möglich. Weitere Infos zum BVE

Dieser Abschluss liegt nicht auf Deinem möglichen Bildungsweg.

  • Dies ist ein Angebot für Jugendliche mit Förderbedarf. Es findet eine gezielte Vorbereitung auf das Berufsleben statt. Zudem ist ein Hauptschulabschluss gleichwertiger Bildungsstand oder ein VAB-Abschluss möglich. Weitere Infos zum VAB-KF

Dieser Abschluss liegt nicht auf Deinem möglichen Bildungsweg.

  • Die Sonderberufsschule kann besucht werden, wenn ein Förderbedarf im Bereich Lernen besteht. Mehr Infos sind unter Sonderberufsschule zu finden. 

Dieser Abschluss liegt nicht auf Deinem möglichen Bildungsweg

  • Das ist doch toll! Du bist schon weiter als Dein Ziel! Schau doch einfach bei weiteren Abschlüssen nach, wo Dein Weg hingehen kann: Berufsabschluss, Meister/Techniker/Fachwirt, Bachelor.

Dieser Abschluss liegt nicht auf Deinem möglichen Bildungsweg.

  • Das ist doch toll! Du bist schon weiter als Dein Ziel! Schau doch einfach bei weiteren Abschlüssen nach, wo Dein Weg hingehen kann: Berufsabschluss, Meister/Techniker/Fachwirt, Bachelor.

Dieser Abschluss liegt nicht auf Deinem möglichen Bildungsweg.

  • Das ist doch toll! Du bist schon weiter als Dein Ziel! Schau doch einfach bei weiteren Abschlüssen nach, wo Dein Weg hingehen kann: Berufsabschluss, Meister/Techniker/Fachwirt, Bachelor.

Auf diesem Bildungsweg bist Du gerade.

  • Das ist toll! Schau doch einfach bei weiteren Abschlüssen nach, wo Dein Weg hingehen kann: Berufsabschluss, Meister/Techniker/Fachwirt, Bachelor.

Du möchtest nach Deiner Fachhochschulreife in die Praxis gehen und einen Berufsabschluss machen. 

Hier werden Dir 3 Wege gezeigt.

Duale Ausbildung

  • Berufliche Ausbildung in einem Betrieb und an einer Berufsschule 
  • Vielzahl weiterer Qualifizierungsmaßnahmen möglich

Mehr Infos: Duale Ausbildung

Berufsfachschule

  • 1-, 2- oder 3-jährig
  • Vollzeit oder Teilzeit in Kooperation mit Ausbildungsbetrieb möglich

Mehr Infos: Berufsfachschule

Berufskolleg

  • 2- bis 3-jähriges Berufskolleg zum Erwerb eines Berufsabschlusses
  • Berufliche Ausbildung mit Praxisanteilen

Mehr Infos: Berufskolleg

Du möchtest nach Deinem Abitur in die Praxis gehen und strebst einen Abschluss als Meister/Techniker/Fachwirt an. 

Hier werden Dir 3 Wege gezeigt.

Duale Ausbildung

  • Berufliche Ausbildung in einem Betrieb und an einer Berufsschule 

Mehr Infos: Duale Ausbildung 

Fachschule

  • 1- bis 2-jährig in Vollzeit (Teilzeit möglich)
  • Vertiefung der beruflichen Qualifikationen – Bachelor Professional 

Mehr Infos: Fachschulen

Berufsfachschule

  • 2- oder 3-jährig
  • Vollzeit oder Teilzeit in Kooperation mit Ausbildungsbetrieb möglich

Mehr Infos: Berufsfachschule

Fachschule

  • 1- bis 2-jährig in Vollzeit (Teilzeit möglich)
  • Vertiefung der beruflichen Qualifikationen – Bachelor Professional

Mehr Infos: Fachschule

Berufskolleg

  • 2- bis 3-jähriges Berufskolleg mit Praxisanteilen zum Erwerb eines Berufsabschlusses

Mehr Infos: Berufskolleg

Fachschule

  • 1- bis 2-jährig in Vollzeit (Teilzeit möglich)
  • Vertiefung der beruflichen Qualifikationen – Bachelor Professional

Mehr Infos: Fachschule

Für den  Abschluss als Bachelor musst Du den Weg über ein Studium gehen. Hier hast Du alle Möglichkeiten. 

Es wird Dir 1 Weg gezeigt.

Studium

  • Berechtigung für ein Studium an Universitäten, Dualen Hochschulen und Hochschulen

Mehr Infos: Studium

Dieser Abschluss liegt nicht auf Deinem möglichen Bildungsweg.

  • Dies ist ein Angebot für Jugendliche mit Förderbedarf im Bereich Lernen, geistige Entwicklung und körperlich motorische Entwicklung. Ein Anschluss ist unter anderem über das KoBV möglich. Weitere Infos zum BVE.

Dieser Abschluss liegt nicht auf Deinem möglichen Bildungsweg.

  • Dies ist ein Angebot für Jugendliche mit Förderbedarf. Es findet eine gezielte Vorbereitung auf das Berufsleben statt. Zudem ist ein Hauptschulabschluss gleichwertiger Bildungsstand oder ein VAB-Abschluss möglich. Weitere Infos zum VAB-KF.

Dieser Abschluss liegt nicht auf Deinem möglichen Bildungsweg.

  • Die Sonderberufsschule kann besucht werden, wenn ein Förderbedarf im Bereich Lernen besteht. Mehr Infos sind unter Sonderberufsschule zu finden. 

Dieser Abschluss liegt nicht auf Deinem möglichen Bildungsweg.

  • Das ist toll! Du bist schon weiter als dein Ziel und hast eine Hochschulzugangsberechtigung! Wenn Dich ein Studium interessiert, schau einfach mal im Bereich Studium nach weiteren Infos. 

Dieser Abschluss liegt nicht auf Deinem möglichen Bildungsweg.

  • Das ist doch toll! Du bist schon weiter als dein Ziel und hast eine Hochschulzugangsberechtigung! Wenn Dich ein Studium interessiert, schau einfach mal im Bereich Studium nach weiteren Infos. 

Dieser Abschluss liegt nicht auf Deinem möglichen Bildungsweg.

  • Das ist doch toll! Du bist schon weiter als dein Ziel und hast eine Hochschulzugangsberechtigung! Wenn Dich ein Studium interessiert, schau einfach mal im Bereich Studium nach weiteren Infos. 

Dieser Abschluss liegt nicht auf Deinem möglichen Bildungsweg.

  • Das ist doch toll! Du bist schon weiter als dein Ziel und hast eine Hochschulzugangsberechtigung! Wenn Dich ein Studium interessiert, schau einfach mal im Bereich Studium nach weiteren Infos. 

Dieser Abschluss liegt nicht auf Deinem möglichen Bildungsweg.

  • Diesen Weg hast du bereits bestritten. Du bist schon weiter als dein Ziel und hast eine Hochschulzugangsberechtigung! Wenn Dich ein Studium interessiert, schau einfach mal im Bereich Studium nach weiteren Infos. 

Auf diesem Weg befindest Du Dich.

  • Wenn Du noch ein Studium anschließen möchtest, findest Du bei Studium weitere Infos.

Du hast über den Meister/Techniker/Fachwirt eine Hochschulzugangsberechtigung. Der Weg eines Studiums steht dir offen. 

Hier wird dir 1 Weg gezeigt.

Studium

  • Studium an Universitäten und Hochschulen

Mehr Infos: Universitäten und Hochschulen

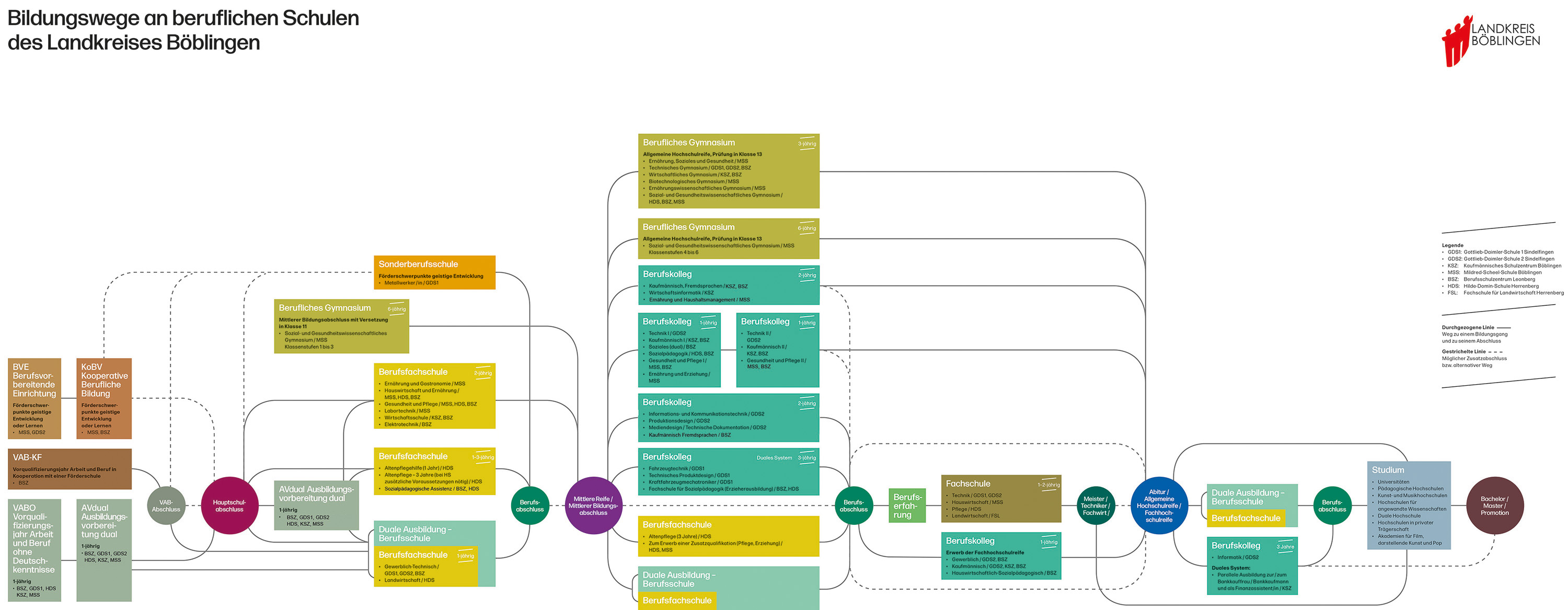
Übersicht der Bildungswege im Landkreis Böblingen

Unser Schulsystem zeichnet sich dadurch aus, dass es verschiedenste Wege gibt. Der Überblick zeigt Dir Anschlüsse und Möglichkeiten für Deinen weiteren schulischen und beruflichen Weg bei den beruflichen Schulen auf. 

Bildhafte Übersicht der Bildungswege im Landkreis Böblingen

Schau doch auch in unsere Schulbroschüre des Landkreises Böblingen (818 KB) mit vielen Informationen zu den Beruflichen Schulen, Bildungsgängen und Berufen!

Weitere Informationen zum Schulsystem in Baden-Württemberg, den verschiedenen Schulformen sowie den jeweiligen Ab- und Anschlüssen sind unter www.bildungsnavi-bw.de zu finden.

Berufliche Schulen

Was sind berufliche Schulen?

Die beruflichen Schulen eröffnen zahlreiche Wege. Neben einer beruflichen Erstausbildung bieten sie die Möglichkeit, höhere allgemeine Schulabschlüsse zu erreichen, sie vermitteln berufliche Qualifikationen und es kann die Hochschulzugangsberechtigung erworben werden. Das Besondere der beruflichen Schulen ist die enge Verzahnung von Schule und Wirtschaft. So sind die beruflichen Schulen immer nahe an den wirtschaftlichen und gesellschaftlichen Entwicklungen dran und entwickeln sich entsprechend weiter.

Durch die verschiedenen Bildungswege der beruflichen Schulen, von individuell begleiteten Übergangsangeboten in eine berufliche Erstausbildung bis hin zum Erwerb der Hochschulzugangsberechtigung, bietet sich für Jugendliche und junge Erwachsene die Möglichkeit, ihre individuellen Begabungen und Kompetenzen optimal zu entfalten und zu nutzen.

Die beruflichen Schulen umfassen folgende Schulformen:

  • Berufsschulen
  • Berufsvorbereitende Bildungsgänge
  • Berufsfachschulen
  • Berufskollegs
  • Berufliches Gymnasium
  • Fachschulen

Weitere Informationen

Übersicht aller Beruflichen Schulen im Landkreis Böblingen mit einer Landkreiskarte

Im Landkreis Böblingen gibt es sechs öffentliche berufliche Schulen in Trägerschaft des Landratsamtes. An allen Schulen ist Schulsozialarbeit vertreten und unterstützt Schülerinnen und Schüler bei allen persönlichen Angelegenheiten.

Berufliche Schulen im Landkreis Böblingen

Logo des Beruflichen Schulzentrums Leonberg
Bild des Beruflichen Schulzentrums Leonberg
Berufliches Schulzentrum Leonberg
Fockentalweg 8
71229 Leonberg
Fax (0 71 52) 9 32-2 22

Bildungsangebot

Berufsvorbereitende Bildungsgänge

  • Vorqualifizierungsjahr Arbeit/Beruf mit Schwerpunkt Erwerb von Deutschkenntnissen (VABO)
  • Ausbildungsvorbereitung dual (AVdual)

Berufsfachschule (gewerblich-technisch)

  • Fahrzeugtechnik (1-jährig)
  • Metalltechnik (2-jährig)
  • Elektrotechnik (2-jährig)
  • Wirtschaft (2-jährig)
  • Gesundheit und Pflege (2-jährig)
  • Hauswirtschaft und Ernährung (2-jährig)
  • Sozialpädagogische Assistenz (3-jährig, praxisintegriert)

Berufskolleg

  • Kaufmännisch I und II (1-jährig)
  • Sozialpädagogik (1-jährig)
  • Fachschule für Sozialpädagogik, Erzieher/-in (3-jährig praxisintegriert, 4-jährig praxisintegriert in Teilzeit)
  • Gesundheit und Pflege (1-jährig)
  • Kaufmännisch Fremdsprachen (2-jährig)

Berufliches Gymnasium

  • Technisch (Mechatronik, Technik und Management) (3-jährig)
  • Wirtschaftlich (Wirtschaft, Internationale Wirtschaft) (3-jährig)
  • Sozial- und gesundheitswissenschaftlich (Soziales) (3-jährig)

Berufsschule

  • Augenoptiker/in
  • Industriemechaniker/-in
  • Kaufmann/-frau für Büromanagement
  • Kaufmann/-frau im Einzelhandel
  • Kaufmann/-frau für Groß- und Außenhandelsmanagement
  • Kraftfahrzeugmechatroniker/-in
  • Kraftfahrzeugmechatroniker/-in für System- und Hochvolttechnik
  • Mechatroniker/-in für Kältetechnik
  • Stuckateur/-in
  • Verkäufer/-in

Weitere Berufsabschlüsse

Erzieher/-in (Voll- und Teilzeit)

Deine Ansprechpartner in der Schulsozialarbeit

Logo der Schulsozialarbeit im Landkreis Böblingen
Porträt von Christine Härtter-Pekcan
Christine Härtter-Pekcan
Mobiltelefon (01 72) 5 31 82 80

neutrales Bild ohne Porträt
Patricia Heinlein
Mobiltelefon (01 73) 8 80 24 59

neutrales Bild ohne Porträt
Verena Kennke
Mobiltelefon (0 15 25) 3 08 25 77

neutrales Bild ohne Porträt
Ivette Strobel
Mobiltelefon (01 62) 2 98 06 44

Weitere Informationen zur Schulsozialarbeit am BSZ Leonberg findest Du unter www.bszleo.de

Deine AVdual-Begleitung

Logo von Ausbildungsvorbereitung dual im Landkreis Böblingen
Porträt von Jovita Geisser
Jovita Geisser
Mobiltelefon (01 62) 1 54 43 54

neutrales Bild ohne Porträt
Jennifer Marie Grimm
Mobiltelefon (01 73) 4 73 29 83

Weitere Informationen zu AVdual am BSZ Leonberg findest Du unter www.bszleo.de oder im Flyer zu AVdual.

Logo der Gottlieb-Daimler-Schule 1
Außenansicht der Gottlieb-Daimler-Schule 1
Gottlieb-Daimler-Schule 1
Neckarstraße 22
71065 Sindelfingen
Fax (0 70 31) 61 08-2 50

Bildungsangebot

Berufsvorbereitende Bildungsgänge

  • Vorqualifizierungsjahr Arbeit (VABO)
  • Ausbildungsvorbereitung dual (AVdual)

Berufsfachschule

Gewerblich-technisch (1-jährig)

  • Fahrzeugtechnik
  • Metalltechnik
  • Sanitär-, Heizung- und Klimatechnik

Berufskolleg

  • Kfz-Mechatronik (3-jährig im Dualen System)
  • Technisches Produktdesign (3-jährig im Dualen System)

Berufliches Gymnasium

  • Technisch (3-jährig)
    • Mechatronik
    • Informationstechnik
    • Gestaltungs- und Medientechnik
    • Technik und Management

Berufsschule

  • Anlagenmechaniker/-in
  • Industriemechaniker/-in (Sanitär, Heizung, Klimatechnik)
  • Feinwerkmechaniker/-in (Maschinenbau bzw. Werkzeugbau)
  • Konstruktionsmechaniker/-in
  • Kraftfahrzeugmechatroniker/-in
  • Maler/-in
  • Lackierer/in
  • Metallbauer/-in
  • Metallwerker/-in
  • Verfahrensmechaniker/-in für Beschichtungstechnik
  • Werkzeugmechaniker/-in

Fachschule

  • Maschinentechnik (Voll-/Teilzeit)
  • Industrielle Beschichtungstechnik (Vollzeit)

Weitere Berufsabschlüsse

  • Managementassistent/-in im Handwerk

Deine Ansprechpartner in der Schulsozialarbeit

Logo der Schulsozialarbeit im Landkreis Böblingen
Porträt von Andreas Nießner
Andreas Nießner
Mobiltelefon (01 60) 91 76 74 72

Porträt von Pamela Ruckhaberle
Pamela Ruckhaberle
Mobiltelefon (01 74) 9 74 57 67

Porträt von Mareile Weißer
Mareile Weißer
Mobiltelefon (01 73) 3 00 65 86

Informationen zur Schulsozialarbeit an der GDS1 findest Du unter www.gds1.de

Deine AVdual Begleitung

Logo der Ausbildungsvorbereitung dual im Landkreis Böblingen
neutrales Bild ohne Porträt
Nico Herbstritt
Mobiltelefon (01 62) 4 03 21 55

Informationen zu AVdual an der GDS1 findest Du unter www.gds1.de

Logo der Gottlieb-Daimler-Schule 2
Bild der Gottlieb-Daimler-Schule 2, im Vordergrund ein technisches Werkstück
Gottlieb-Daimler-Schule 2
Böblinger Straße 73
70165 Sindelfingen
Fax (0 70 31) 61 17-1 19

Bildungsangebot

Berufsvorbereitende Bildungsgänge

  • Vorqualifizierungsjahr Arbeit/Beruf mit Schwerpunkt Erwerb von Deutschkenntnissen (VABO)
  • Berufsvorbereitende Einrichtung (BVE)
  • Ausbildungsvorbereitung dual (AVdual)

Berufsfachschule

  • Gewerblich-technisch (1-jährig)

Berufskolleg

  • Informations- und Kommunikationstechnik (2-jährig)
  • Produktdesign (2-jährig)
  • Mediendesign/Technische Dokumentation (2-jährig)
  • Technisches BK I und II (1-jährig)
  • Informatik (ADV) (3-jährig)
  • Berufskolleg zum Erwerb der Fachhochschulreife (1-jährig) (gewerblich/kaufmännisch)

Berufliches Gymnasium

Technisch (Umwelttechnik) (3-jährig)

Berufsschule

  • Elektroniker/-in (verschiedene Fachrichtungen)
  • Fachinformatiker/-in
  • Friseur/-in
  • Holzmechaniker/-in
  • Mechatroniker/-in
  • Medizinische/r Fachangestellte/-r
  • Schreiner/-in
  • Zahnmedizinische/-r Fachangestellte/-r

Fachschule

  • Elektrotechnik (Voll- und Teilzeit)
  • Automatisierungstechnik mit Mechatronik (Voll- und Teilzeit)

Weitere Berufsabschlüsse

  • Staatlich geprüfte/-r Assistent/-in für Produktdesign
  • Staatlich geprüfte/-r informations- und kommunikationstechnische/-r Assistent/-in
  • Managementassistent/-in im Handwerk
  • Staatlich geprüfte/-r technische/-r Kommunikationsassistent/-in
  • Staatlich geprüfte/-r Informatiker/-in
  • Technische/-r Assistent-in

Deine Ansprechpartner in der Schulsozialarbeit

Logo der Schulsozialarbeit im Landkreis Böblingen
Porträt von Maria Antonella Manes
Antonella Manes
Mobiltelefon (0 15 77) 1 33 17 79

Porträt von Markus Schlegel
Markus Schlegel
Mobiltelefon (01 74) 1 60 31 78

neutrales Mitarbeiterporträt
n.n.
E-Mail

Informationen zur Schulsozialarbeit an der GDS2 findest Du unter www.gds2.de

Deine AVdual Begleitung

Logo der Ausbildungsvorbereitung dual im Landkreis Böblingen
Porträt von Katerina Vassiliou
Katerina Vassiliou
Mobiltelefon (0 15 15) 5 77 68 86

Informationen zu AVdual an der GDS2 findest Du unter www.gds2.de.

Logo der Hilde-Domin-Schule
Hilde-Domin-Schule von aussen
Hilde-Domin-Schule
Längenholz 8
71083 Herrenberg
Fax (0 70 32) 94 71-40

Bildungsangebot

Berufsvorbereitende Bildungsgänge

  • Vorqualifizierungsjahr Arbeit/Beruf mit Schwerpunkt Erwerb von Deutschkenntnissen (VABO)
  • Ausbildungsvorbereitung dual (AVdual)

Berufsfachschule

  • Berufsfachschule mit den Profilen Hauswirtschaft, und Ernährung sowie Gesundheit und Pflege (2-jährig), Erwerb der mittleren Reife
  • Berufsfachschule Altenpflegehilfe (1-jährig)
  • Berufsfachschule für Pflege (3-jährig), generalistische Pflegeausbildung
  • Berufsfachschule für sozialpädagogische Assistenz
    • 2-jährige schulische Ausbildung mit anschließendem Anerkennungsjahr
    • 3-jährige praxisintegrierte Ausbildung
    • 2-jährige praxisintegrierte Ausbildung (Direkteinstieg Kita) – Vorbereitung für die Schulfremdenprüfung Erzieher/-in möglich
  • Berufsfachschule zum Erwerb von Zusatzqualifikationen – Schwerpunkt Vorbereitungskurs zur Schulfremdenprüfung Erzieher/-in möglich

Berufskolleg

  • Sozialpädagogik als Zugangsqualifikation zur Ausbildung als Erzieher/-in (1-jährig)
  • Fachschule für Sozialpädagogik, Erzieher/-in (2-jährige schulische Ausbildung mit anschließendem Anerkennungsjahr, 3-jährig praxisintegriert)

Berufliches Gymnasium

  • Sozial- und Gesundheitswissenschaftlich (Gesundheit) (3-jährig)

Berufsschule

  • Landwirt/-in (1-jährige schulische Ausbildung mit anschließender 2-jähriger Ausbildung dual in Teilzeit)

Fachschule

  • Weiterbildung als Praxisanleiter/-in in Pflegeausbildungen (1-jährig)
  • Leitung einer Pflege- und Funktionseinheit (2-jährig)

Weitere Berufsabschlüsse

  • Erzieher/-in
  • Sozialpädagogischer Assistent/-in
  • Pflegefachkraft
  • Altenpflegehelfer/-in

Eine Übersicht über die Angebote an der Hilde-Domin-Schule findet man in der interaktiven Schulbroschüre.

Deine Ansprechpartner in der Schulsozialarbeit

Logo der Schulsozialarbeit im Landkreis Böblingen
neutrales Bild ohne Porträt
Kübra Dogan-Caglar
Mobiltelefon (01 62) 4 03 42 40

Weitere Informationen zur Schulsozialarbeit an der Hilde-Domin-Schule findest Du unter www.hilde-domin-schule.de.

Deine AVdual-Begleitung

Logo der Ausbildungsvorbereitung dual im Landkreis Böblingen

Weitere Informationen zu AVdual an der Hilde-Domin-Schule findest Du unter www.hilde-domin-schule.info

Logo des Kaufmännischen Schulzentrums
Bild der Aula am Kaufmännischen Schulzentrum Böblingen von aussen
Kaufmännisches Schulzentrum Böblingen
Steinbeisstraße 2
71034 Böblingen
Fax (0 70 31) 4 35 66-19 29

Bildungsangebot

Berufsvorbereitende Bildungsgänge

  • Vorqualifizierungsjahr Arbeit / Beruf mit Schwerpunkt Erwerb von Deutschkenntnissen (VABO)
  • Ausbildungsvorbereitung dual (AVdual)

Berufsfachschule

  • Kaufmännisch (2-jährig, erstes Jahr erfolgt in AVdual)

Berufskolleg

  • Kaufmännisch (2-jährig im Dualen System) (Ausbildung zu Bankkaufleuten mit Option als Finanzassistent/-in)
  • Kaufmännisches Berufskolleg I und II (1-jährig)
  • Fremdsprachen (2-jährig)
  • Wirtschaftsinformatik (2-jährig)
  • Berufskolleg zum Erwerb der Fachhochschulreife (1-jährig)

Berufliches Gymnasium

  • Wirtschaft (3-jährig) (Wirtschaft und Internationale Wirtschaft)

Berufsschule

  • Bankkaufmann/-frau
  • Fachkraft für Lagerlogistik
  • Fachlagerist/-in
  • Industriekaufmann/-frau
  • Kaufmann/-frau Büromanagement
  • Kaufmann/-frau Einzelhandel
  • Kaufmann/-frau Groß- und Außenhandelsmanagement
  • Verkäufer/-in

Weitere Berufsabschlüsse

  • Finanzassistent/-in

Deine Ansprechpartner in der Schulsozialarbeit

Logo der Schulsozialarbeit im Landkreis Böblingen
neutrales Bild ohne Porträt
Dominique Hofer
Mobiltelefon (01 73) 4 65 43 98

Neutrales Porträtbild
n. n.
E-Mail

Weitere Informationen zur Schulsozialarbeit am Kaufmännischen Schulzentrum findest Du unter www.ks-bb.de.

Deine AVdual-Begleitung

Logo der Ausbildungsvorbereitung dual im Landkreis Böblingen
neutrales Bild ohne Porträt
Cemal Akbaba
Mobiltelefon (01 72) 4 23 85 74

Weitere Informationen zu AVdual am Kaufmännischen Schulzentrum findest Du unter www.ks-bb.de oder im Flyer zu AVdual. 

Logo der Mildred-Scheel-Schule
Foto der Mildred-Scheel-Schule im Innenbereich
Mildred-Scheel-Schule
Austraße 7
71034 Böblingen

Bildungsangebot

Berufsvorbereitende Bildungsgänge

  • Vorqualifizierungsjahr Arbeit/Beruf mit Schwerpunkt Erwerb von Deutschkenntnissen (VABO)
  • Ausbildungsvorbereitung dual (AVdual)
  • Berufsvorbereitende Einrichtung (BVE)
  • Kooperative Berufliche Bildung und Vorbereitung auf den allgemeinen Arbeitsmarkt (KoBV)

Berufsfachschule

  • Ernährung und Gesundheit (2-jährig)
    • Hauswirtschaft und Ernährung
    • Ernährung und Gastronomie
    • Gesundheit und Pflege
    • Labortechnik
  • Hauswirtschafter/-in (2-jährig)
    • Schwerpunkt Ernährung

Berufskolleg

  • Gesundheit und Pflege I und II (1-jährig)
  • Ernährung und Haushaltsmanagement (2-jährig)

Berufliches Gymnasium

  • Biotechnologisch (3-jährig)
  • Ernährungswissenschaftlich (3-jährig)
  • Sozial- und Gesundheitswissenschaftlich (Schwerpunkt Soziales) (3-jährig)
  • Ernährung, Soziales und Gesundheit (6-jährig)

Berufsschule

  • Fachkraft im Gastgewerbe
  • Fachmann/-frau für Systemgastronomie
  • Fachmann/-frau für Restaurants und Veranstaltungsgastronomie
  • Hotelfachmann/-frau
  • Koch/Köchin

Fachschule

  • Hauswirtschaft (Meisterschule)

Weitere Berufsabschlüsse

  • Ausbildungsberufe im Hotel- und Gaststättengewerbe
  • Vorbereitung auf die Abschlussprüfung als Hauswirtschafter/-in
  • Meister/-in in der Hauswirtschaft

Deine Ansprechpartner in der Schulsozialarbeit

Logo der Schulsozialarbeit im Landkreis Böblingen
Porträt von Jasmin Klein
Jasmin Klein
Mobiltelefon (01 74) 3 26 75 46

Porträt von Nadja Pfirrmann
Nadja Pfirrmann
Mobiltelefon (01 74) 1 50 33 67

Porträt von Sabrina Reichle
Sabrina Reichle
Mobiltelefon (01 62) 2 44 29 91

Porträt von Denise Sindlinger
Denise Sindlinger
Mobiltelefon (01 74) 1 50 33 05

Weitere Informationen zur Schulsozialarbeit an der Mildred-Scheel-Schule findest Du unter www.mildred-scheel-schule.info.

Deine AVdual-Begleitung

Logo der Ausbildungsvorbereitung dual im Landkreis Böblingen
Platzhalter für ein Mitarbeiterporträt
Duygu Gürol
Mobiltelefon (01 62) 2 57 04 14

Weitere Informationen zu AVdual an der Mildred-Scheel-Schule findest Du unter www.mildred-scheel-schule.info oder im Flyer zu AVdual. (516 KB)

Akademie für Gesundheitsberufe (AFG)
Bunsenstraße 120
71032 Böblingen
Fax (0 70 31) 6 68-2 24 49

Bildungsangebot

Berufsfachschule für Pflege

  • Pflegefachmann/-fach
  • stationäre Akutpflege
  • Studium angewandte Gesundheits- und Pflegewissenschaften

KPH-Schule

  • Krankenpflegehelfer/-in

OTA-Schule

  • Operationstechnische Assistenten

Hebammenausbildung

  • Ausbildungsintegrierter Studiengang angewandte Hebammenwissenschaften

ALMA

  • Anerkennung ausländischer Pflegekräfte

MTRA/MFA Ausbildung

  • Medizinisch-technische Radiologieassistent/-in (MTRA)
  • Medizinische/-r Fachangestellte/-r (MFA)

Duale Studiengänge

  • Soziale Arbeit
  • Physican Assistant

Weiterbildung

  • Intensiv,  Anästhesie, Pädiatrie, Notfallpflege

Berufsbegleitende Studiengänge

  • Management
  • Pflegewissenschaften
  • Pflegepädagogik

Berufsvorbereitende Bildungsgänge

Ausbildungsvorbereitung dual (AVdual)

Unser Mutmachfilm – Duale Ausbildung im Landkreis Böblingen

Logo der Ausbildungsvorbereitung dual im Landkreis Böblingen

Die Ausbildungsvorbereitung dual (AVdual) richtet sich an Jugendliche mit und ohne Hauptschulabschluss. Über AVdual werden die bisherigen Schulformen VAB und BEJ ersetzt. Ziel des AVdual ist es, dass mehr Schülerinnen und Schüler den direkten Einstieg in Ausbildung und Beruf schaffen.

AVdual ist eine einjährige Schulform, die als Ganztag geführt wird. Fester Bestandteil ist die Einbindung eines Praktikums, das meist an einem festen Tag in der Woche stattfindet. So erhalten die Schülerinnen und Schüler eine bessere Vorstellung von der betrieblichen Realität, können sich selbst in einem Berufsbild kennenlernen und erlernen gleichzeitig erste fachliche Kenntnisse.

In der Schule zeichnet sich das pädagogische Konzept durch ein niveaudifferenziertes Angebot aus, das eine hohe Durchlässigkeit zwischen einzelnen Lernzielen ermöglicht. Es werden verstärkt kooperative Lernformen angestrebt sowie individuelles Lernen mit Selbstlernmaterial. Über ein Lerntagebuch, Lernberatung sowie regelmäßig stattfindende Ziel- und Lernvereinbarungsgespräche werden die Jugendlichen individuell gefördert und in Ihrer Entwicklung begleitet.

Neben Lehrkräften sind AVdual-Begleiterinnen und Begleiter zentrale Ansprechpartner für Schülerinnen und Schüler, wie auch für die Betriebe. Sie begleiten die Schülerinnen und Schüler individuell in ihrer Entwicklung sowie bei herausfordernden Erfahrungen und Übergängen. Darüber hinaus sind sie eng mit der Schulsozialarbeit vernetzt und können bei Fragen oder Problemen an weitere Unterstützungssysteme vermitteln.

Abschluss

Für Jugendliche ohne Hauptschulabschluss besteht die Möglichkeit einen dem Hauptschulabschluss gleichwertigen Bildungsstand zu erwerben. Wird AVdual mit einem Hauptschulabschluss begonnen, wird eine berufliche Grundbildung erworben. 

Anschlüsse

Ziel ist es über das AVdual in eine Duale Ausbildung überzugehen und einen anerkannten Ausbildungsberuf zu erlernen. Es kann jedoch auch eine Berufsfachschule angeschlossen werden. Für beide Eintritte besteht die Möglichkeit nach dem AVdual in das 2. Jahr einer 2-jährigen Berufsfachschule zu wechseln um dort den mittleren Bildungsabschluss zu erwerben. Voraussetzung hierfür ist, dass auf dem Niveau des mittleren Bildungsabschlusses gelernt wurde.

Ansprechpartnerin

Porträt von Christin Engelhard
Christin Engelhard
Landratsamt Böblingen
Stabsstelle Bildungsbüro
Parkstraße 4
71032 Böblingen

Anmeldung zu AVdual

Die Anmeldung erfolgt bis 30. Juni jeden Jahres direkt an der jeweiligen Beruflichen Schule.

Berufsvorbereitende Einrichtung (BVE)

Förderschwerpunkt geistige Entwicklung oder Lernen: Die berufsvorbereitende Einrichtung BVE dauert in der Regel 2 Jahre und ist ein berufliches Bildungsangebot, um möglichst viele junge Menschen mit wesentlichen Behinderungen nach Abschluss der allgemeinbildenden Schulzeit individuell zu fördern und zu begleiten. Ziel ist es, sie auf ein möglichst selbstständiges Leben und eine Hilfs- oder Anlerntätigkeit im Rahmen eines festen Beschäftigungsverhältnisses vorzubereiten. Über Praktika in Betrieben soll dazu ein geeigneter Bereich gefunden werden.

Es ist ein Angebot für Absolvent/innen der Förderschulen und Schüler/innen der Berufsschulstufe der Schulen für geistige Entwicklung und der Winterhaldenschule. Die Federführung liegt bei der Winterhaldenschule.

Kooperative Bildung und Vorbereitung auf den Arbeitsmarkt (KOBV)

An zwei Schulen im Landkreis sind KoBV-Sonderklassen für Schülerinnen und Schüler mit Behinderung eingerichtet (Förderschwerpunkt geistige Entwicklung und Lernen). Die Schülerinnen und Schüler sollen hier mit dem Ziel gefördert werden, Beschäftigungschancen auf dem allgemeinen Arbeitsmarkt zu bekommen.

Berufliche Schulen im Landkreis Böblingen mit KOBV

Vorqualifizierungsjahr Arbeit/Beruf (VABO)

Das VABO ist ein „Vorqualifizierungsjahr Arbeit und Beruf“ mit dem Schwerpunkt Erlernen der deutschen Sprache. Der Bildungsgang richtet sich damit an Jugendliche ab 16 Jahren, die nach Deutschland gezogen sind. Neben dem Erlernen der deutschen Sprache spielen das individuelle Lernen in Theorie und Praxis sowie Berufsorientierung eine zentrale Rolle. So bereitet der Bildungsgang nach Deutschland gezogene Jugendliche auf einen weiteren Bildungsweg im deutschen Bildungssystem vor.

Anschlüsse

An das VABO kann ein Vorqualifizierungsjahr Arbeit und Beruf in der Regel angeschlossen werden, um einen VAB-Abschluss oder einen dem Hauptschulabschluss gleichwertigen Bildungsstand zu erwerben.

Vorqualifizierungsjahr Arbeit und Beruf (VAB-KF)

Das Vorqualifizierungsjahr Arbeit und Beruf (VAB-KF) findet in Kooperation mit einer Förderschule statt.

Berufliche Schule im Landkreis Böblingen mit VAB-KF

Berufsschule

Allgemein

Die Berufsschule ist ein fester Bestandteil einer Dualen Ausbildung. Neben der praktischen Ausbildung in einem Betrieb besuchen die Auszubildenden regelmäßig die Berufsschule. Der Unterricht kann dabei als Block oder an einzelnen Tagen in der Woche stattfinden.

Neben einer Erweiterung und Vertiefung der allgemeinen Bildung vermittelt die Berufsschule hauptsächlich die theoretischen Kenntnisse, die zur Ausübung eines Berufes erforderlich sind. Die Lerninhalte werden nicht in einzelnen Fächern, sondern nach sogenannten Lernfeldern unterrichtet, das heißt im Rahmen in sich abgeschlossener Themeninhalte. 

Die Ausbildung beginnt im 1. Ausbildungsjahr mit einer beruflichen Grundbildung. Im 2. und 3. Ausbildungsjahr (Fachstufe I und II) erfolgt die Spezialisierung. Bei einigen Ausbildungsberufen wird die Grundbildung auch als einjährige Berufsfachschule in Vollzeitform angeboten.

Abschluss

Die Ausbildung an der Berufsschule endet mit einer Berufsschulabschlussprüfung. Die betriebliche Ausbildung wird mit einer Prüfung vor der Kammer als Geselle/Gesellin, Gehilfe/Gehilfin oder Facharbeiter/-in abgeschlossen.

Jugendliche ohne Hauptschulabschluss, die beide Prüfungen erfolgreich absolviert haben, erwerben einen dem Hauptschulabschluss gleichwertigen Bildungsstand.

Auszubildende mit Hauptschulabschluss können nach abgeschlossener Berufsausbildung einen dem mittleren Bildungsabschluss gleichwertigen Bildungsstand zuerkannt bekommen, sofern sie einen bestimmten Notendurchschnitt erreicht haben.

An einzelnen Berufsschulen können Schüler/-innen mit einem mittleren Bildungsabschluss durch die Teilnahme an einem Zusatzunterricht und einer Zusatzprüfung die Fachhochschulreife erwerben. 

Für eine Duale Ausbildung muss man sich in der Regel ein Jahr im Voraus bewerben. Die Anmeldung bei der Berufsschule übernimmt dann meist der Ausbildungsbetrieb.

An den Berufsschulen gibt es eine Vielzahl an Ausbildungsberufen. Schau gleich in der Übersicht, ob ein Beruf für Dich dabei ist und an welcher Schule er im Dualen System ausgebildet wird.

Berufsfachschule

Teil der Dualen Ausbildung

Die 1-jährige Berufsfachschule ergänzt das Duale Ausbildungssystem und dient der Berufsvorbereitung und der beruflichen Grundbildung. Am Ende des Jahres steht eine theoretische und fachpraktische Prüfung. Bei Bestehen der Prüfungen wird das erste Ausbildungsjahr bescheinigt und es kann die berufliche Ausbildung im 2. Ausbildungsjahr fortgesetzt werden.

Es gibt die gewerblich-technischen und die hauswirtschaftlichen 1-jährige Berufsfachschulen sowie die Sonderberufsfachschulen. Im Landkreis Böblingen werden folgende Berufsfachschulen des gewerblich-technischen Bereichs angeboten:

  • Farbtechnik und Raumgestaltung
  • Fahrzeugtechnik
  • Metallbautechnik

Voraussetzungen

Hauptschulabschluss oder ein gleichwertiger Bildungsstand sowie ein Vorvertrag mit einem Ausbildungsbetrieb.

Folgende berufliche Schulen bieten 1BFS an:

Zum Erwerb der Fachschulreife/Mittlerer Bildungsabschluss

In der 2-jährigen Berufsfachschule wird die Allgemeinbildung vertieft und eine berufliche Grundbildung in einem bestimmten Bereich vermittelt. Sie wird als Vollzeitschule angeboten. Folgende Bereiche werden im Landkreis Böblingen angeboten:

  • gewerblich-technisch
  • kaufmännisch
  • Ernährung und Gesundheit

Voraussetzungen

Hauptschulabschluss, Versetzung in Klasse 10 der Realschule, Klasse 9 des Gymnasiums oder Nachweis eines gleichwertigen Bildungsstandes. 

Abschluss

Fachschulreife/Mittlerer Bildungsabschuss

Anschluss

Beginn einer Berufsausbildung, Besuch eines Berufskollegs oder eines beruflichen Gymnasiums. Wird eine Ausbildung derselben Fachrichtung angeschlossen, kann der Ausbildungsbetrieb den Besuch der zweijährigen Berufsfachschule als erstes Ausbildungsjahr anrechnen.

Gewerblich-technisch

Berufliches Schulzentrum Leonberg

Zum Erwerb eines Berufsabschlusses

In einzelnen Ausbildungsbereichen wird über eine Berufsfachschule ein staatlich anerkannter Berufsabschluss erworben. Die Verantwortung der Ausbildung liegt bei der Schule. Die Ausbildung an einer Berufsfachschule erfolgt in Vollzeit oder, je nach Ausbildungsbereich, in Teilzeit und Kooperation mit einem Ausbildungsbetrieb. 

Voraussetzungen

Je nach Ausbildungsbereich wird ein Hauptschulabschluss oder ein mittlerer Bildungsabschluss bzw. entsprechend gleichwertige Bildungsgänge vorausgesetzt.  

Abschluss

Es wird ein staatlich anerkannter Berufsabschluss erworben. Bei Eintritt mit einem Hauptschulabschluss besteht die Möglichkeit zusätzlich einen Mittleren Bildungsabschluss zu erwerben. Hierfür kann die Teilnahme an Zusatzunterricht und/oder Zusatzprüfungen nötig werden.

Berufsfachschule für Altenpflegehilfe (1 BFS)

Die Ausbildung befähigt Menschen zur Pflege und ganzheitlichen Betreuung von gesunden und kranken älteren Menschen in der stationären, teilstationären, ambulanten und offenen Altenhilfe, insbesondere im pflegerischen und sozialen Bereich. Die Ausbildung dauert 1 Jahr und umfasst sowohl theoretischen Unterricht an der Berufsfachschule als auch eine praktische Ausbildung.

Weitere Informationen zum Beruf

Voraussetzung

Hauptschulabschluss oder der Nachweis eines gleichwertigen Bildungsstandes, gesundheitliche Eignung, Ausbildungsvertrag mit einer Einrichtung der Altenhilfe.

Abschluss

Die Berufsfachschule wird als staatlich anerkannte/-r Altenpflegehelferin/Altenpflegehelfer abgeschlossen.

Anschluss

Es kann eine Ausbildung angeschlossen werden. Je nach Abschlussnote kann die angeschlossene Ausbildung verkürzt werden. 

Berufliche Schule im Landkreis Böblingen

Hilde-Domin-Schule

Berufsfachschule für Altenpflegehilfe in 2 Jahren (2 BFS)

Das Ausbildungsangebot richtet sich an Migrantinnen und Migranten, die zu Beginn ihrer Ausbildung als Altenpflegehelfer*in über unzureichende Deutschkenntnisse verfügen. Neben beruflichen Ausbildungsinhalten werden insbesondere Kenntnisse der deutschen Sprache bis zur Niveaustufe B2 des Gemeinsamen Europäischen Referenzrahmens für Sprachen vermittelt. Zum Ende der Ausbildung wird ein Sprachtest auf dem Niveau B1 absolviert.

Die Ausbildung befähigt Menschen zur Pflege und ganzheitlichen Betreuung von gesunden und kranken älteren Menschen in der stationären, teilstationären, ambulanten und offenen Altenhilfe, insbesondere im pflegerischen und sozialen Bereich. Die Ausbildung dauert 2 Jahre und umfasst sowohl theoretischen Unterricht an der Berufsfachschule als auch eine praktische Ausbildung.

Weitere Informationen zum Beruf

Voraussetzung

Hauptschulabschluss oder der Nachweis eines gleichwertigen Bildungsstandes, gesundheitliche Eignung, Ausbildungsvertrag mit einer Einrichtung der Altenhilfe.

Abschluss

Die Berufsfachschule wird als staatlich anerkannte/r Altenpflegehelferin/Altenpflegehelfer abgeschlossen.

Anschluss

Es kann eine Ausbildung angeschlossen werden. Je nach Abschlussnote kann die anschließende Ausbildung verkürzt werden.

Berufliche Schule im Landkreis Böblingen

Hilde-Domin-Schule

Berufsfachschule für Gesundheits- und Krankenpflegehilfe (1 BFS)

Gesundheits- und Krankenpflegehelfer /-innen unterstützen Pflegefachkräfte bei der Versorgung und Pflege von Patienten. Sie wirken bei Therapiemaßnahmen mit und sorgen für Sauberkeit und Hygiene auf der Station. Die 1-jährige Ausbildung findet sowohl an der Berufsfachschule als auch in einem Klinikum statt.

Weitere Informationen zum Beruf

Voraussetzung

Hauptschulabschluss oder der Nachweis eines gleichwertigen Bildungsstandes sowie die gesundheitliche Eignung. 

Abschluss

Die Berufsfachschule wird als staatlich anerkannte/r Gesundheits- und Krankenpflegehelfer /-in abgeschlossen.

Anschluss

Es kann eine Ausbildung zur Pflegefachkraft angeschlossen werden. Je nach Abschlussnote kann die anschließende Ausbildung verkürzt werden.

Berufliche Schule im Landkreis

Schule für Gesundheitsberufe

Berufsfachschule für Pflege (3 BFS)

Der neue Beruf „Pflegefachfrau / Pflegefachmann“ führt die bisherigen Berufe der Altenpflege, der Gesundheits- und Krankenpflege und der Gesundheits- und Kinderkrankenpflege zusammen. In dieser generalistischen Pflegeausbildung werden die Auszubildenden dazu befähigt, Menschen aller Altersstufen in allen Versorgungsbereichen zu pflegen.

In der Pflegeausbildung lernen die Auszubildenden unterschiedliche Versorgungsbereiche der Pflege kennen. Sie absolvieren Einsätze im Krankenhaus, in Pflegeeinrichtungen, bei ambulanten Pflegediensten sowie in der psychiatrischen Pflege und in der Versorgung von Kindern und Jugendlichen. Einer dieser Versorgungsbereiche bildet den Schwerpunkt der Ausbildung (Vertiefungseinsatz). Je nach Wahl des Vertiefungseinsatzes kann nach zwei Dritteln der Ausbildung der generalistische Ausbildungsweg verlassen und das Ausbildungsziel „Altenpflegerin / Altenpfleger“ oder „Gesundheits- und Kinderkrankenpflegerin / Gesundheits- und Kinderkrankenpfleger“ gewählt werden.

Weitere Informationen zum Beruf

Voraussetzung

Mittlerer Bildungsabschluss oder Hauptschulabschluss und eine erfolgreich abgeschlossene, mindestens 2-jährige Berufsausbildung oder mindestens einjährige Assistenz- oder Helferausbildung in der Pflege oder eine erfolgreich abgeschlossene mindestens zehnjährige Schulbildung, gesundheitliche Eignung sowie ein Ausbildungsvertrag mit einem von der Schule als geeignet angesehenen Träger.

Abschluss

Die Berufsfachschule wird als staatlich anerkannte Pflegefachfrau/staatlich anerkannter Pflegefachmann abgeschlossen. 

Berufliche Schule im Landkreis Böblingen

Berufsfachschule für Operationstechnische Assistenten/-innen (3 BFS)

Die 3-jährigen Ausbildung zum /zur Operationstechnischen Assistenten /-in findet an der Berufsfachschule sowie in einem Klinikum oder ambulanten Operationszentrum statt. Zu den Aufgaben gehören die enge Zusammenarbeit mit dem ärztlichen Team, die Assistenz bei kleinen und großen operativen Eingriffen, die Betreuung von Patienten unter der Berücksichtigung ihrer besonderen Situation sowie deren Vor- und Nachbereitung auf die anstehenden Eingriffe. Darüber hinaus ist die OTA für die Planung, Organisation und Koordination der Arbeitsabläufe im OP oder im Funktionsdienst zuständig.

Weitere Informationen zum Beruf

Voraussetzung

Mittlerer Bildungsabschluss oder Hauptschulabschluss in Verbindung mit einer abgeschlossenen Berufsausbildung sowie eine entsprechende gesundheitliche Eignung. 

Abschluss

Die Berufsfachschule wird als staatlich anerkannte/-r Operationstechnische/-r Assistent/-in abgeschlossen. 

Berufliche Schule im Landkreis Böblingen

Schule für Gesundheitsberufe

Berufsfachschule für Sozialpädagogische Assistenz (2 BFS)

An der 2-jährigen Berufsfachschule für sozialpädagogische Assistenz (ehemals Kinderpflege) werden Kenntnisse und Fertigkeiten zur Tätigkeit als Zweitkraft in sozialpflegerischen und sozialpädagogischen Arbeitsfeldern vermittelt. Die Ausbildung soll dazu befähigen, bei der Erziehung, Bildung, Pflege und Betreuung von Kindern mitzuwirken. Die Ausbildung dauert insgesamt 3 Jahre, davon 2 Jahre an der Berufsfachschule und anschließend 1 Jahr Berufspraktikum.

Die Ausbildung zur sozialpädagogischen Assistenz wird auch in dreijähriger Form praxisintegriert angeboten. 

Weitere Informationen zum Beruf

Voraussetzung

Hauptschulabschluss oder Nachweis eines gleichwertigen Bildungsstandes.

Berufliche Schule im Landkreis

Hilde-Domin-Schule

Berufsfachschule für sozialpädagogische Assistenz (3 BFS, praxisorientiert)

Die 3-jährige Ausbildung zur sozialpädagogischen Assistenz (ehemals Kinderpflege) ist praxisorientiert und findet an der Berufsschule sowie in einer Praxiseinrichtung statt. Durch die Verbindung von Theorie und Praxis werden die Auszubildenden dafür qualifiziert, Kinder ab dem Säuglingsalter in ihrer Betreuung, Bildung und Erziehung zu unterstützen und als Zweitkraft verantwortungsvoll eine Gruppe zu führen. Die im Unterricht erworbenen Kenntnisse, Fähigkeiten und Fertigkeiten werden darüber hinaus in der praktischen Ausbildung im Bereich "Sozialpädagogisches Handeln" vertieft und angewandt.

Weitere Informationen zum Beruf

Voraussetzung

Hauptschulabschluss oder Nachweis eines gleichwertigen Bildungsstandes.

Berufliche Schule im Landkreis

Bildungszentrum Leonberg

Die folgenden Berufsfachschulen zum Erwerb einer Zusatzqualifikation werden an den beruflichen Schulen im Landkreis Böblingen angeboten. Sie finden als Teilzeitangebote statt und erstrecken sich meist über 2 Schuljahre.

Berufsfachschule zur Weiterbildung im Fachbereich Pflege – Praxisanleiter/-in

Examinierte Altenpfleger/-innen, Gesundheits- und Krankenpfleger/-innen, Gesundheits- und Kinderkrankenpfleger/-innen, Heilerziehungspfleger/-innen, Pflegefachfrauen/Pflegefachmänner erhalten eine berufspädagogische Weiterbildung, um sich für die Aufgaben als Praxisanleiter/-in zu qualifizieren.

Voraussetzung

Eine abgeschlossene Berufsausbildung sowie eine einschlägige berufliche Tätigkeit von mindestens zwei Jahren.

Abschluss

Nach Bestehen der Abschlussprüfung erhalten die Teilnehmer 7 -innen ein Zertifikat über die berufspädagogische Qualifikation zur praktischen Anleitung Auszubildender in Pflegeberufen entsprechend den landes- und bundesrechtlichen Bestimmungen.

Berufliche Schule im Landkreis Böblingen

Hilde-Domin-Schule

Vorbereitung zur Schulfremdenprüfung Erzieher/-in

Der Vorbereitungskurs richtet sich an Interessentinnen und Interessenten, die die Zulassungsvoraussetzungen für die Aufnahme an einer Fachschule für Sozialpädagogik erfüllen, jedoch aus beruflichen oder familiären Gründen die reguläre Ausbildung zur Erzieherin bzw. zum Erzieher nicht durchlaufen können und sich daher berufsbegleitend oder neben der Erziehung von Kindern im eigenen Haushalt auf die Schulfremdenprüfung Erzieher*in vorbereiten möchten.

In dem 2-jährigen Vorbereitungskurs findet eine gezielte und umfassende Vorbereitung auf die verschiedenen Prüfungsteile mit ihren jeweiligen spezifischen Anforderungen statt. Der Unterricht umfasst die exemplarische Bearbeitung ausgewählter prüfungsrelevanter Inhalte der Lehrpläne für die Fachschulen für Sozialpädagogik. Ein weiterer Schwerpunkt liegt in der Vermittlung von Methodenkompetenz für das eigenständige Erarbeiten von Theorieinhalten und deren Verzahnung mit der pädagogischen Praxis. Für die Begleitung und Reflexion in der pädagogischen Praxis ist ein Praxisbesuch vorgesehen. Hierfür ist eine Praxisstelle erforderlich. Die Weiterbildung entspricht in Umfang und Auswahl der Unterrichtsinhalte nicht einer regulären Ausbildung an einer Fachschule für Sozialpädagogik.

Voraussetzungen

Mittlerer Bildungsabschluss oder Nachweis eines gleichwertigen Bildungsstandes. Abschluss des Berufskolleg für Sozialpädagogik – für Praktikantinnen und Praktikanten oder eine abgeschlossene Berufsausbildung als Kinderpfleger/-in oder in einem anderen sozialpädagogischen oder pflegerischen Beruf.

Abschluss

Durch den erfolgreichen Abschluss der Schulfremdenprüfung und eines daran anschließenden einjährigen Berufspraktikums kann der Abschluss „staatlich anerkannte Erzieherin“ oder „staatlich anerkannter Erzieher“ erworben werden.

Berufliche Schule im Landkreis Böblingen

Hilde-Domin-Schule 

Vorbereitungskurs zur Prüfung im Ausbildungsberuf Hauswirtschafter/-in

Die 2-jährige Berufsfachschule bereitet Prüfungsbewerber/-innen in Teilzeit auf die Abschlussprüfung im Ausbildungsberuf Hauswirtschafter/-in (Externenprüfung) vor.

Voraussetzung

Mehrjährige Berufserfahrung im Hauswirtschaftlichen Bereich.

Abschluss

Der Abschluss berechtigt zum Besuch der Fachschule für Hauswirtschaft (Meisterschule).

Berufliche Schule im Landkreis Böblingen

Mildred-Scheel-Schule

Berufskolleg

Berufskollegs sind ein guter Einstieg in eine Berufslaufbahn. Sie bieten Möglichkeiten der beruflichen Qualifikation und erweitern die Allgemeinbildung. Praktika sind wichtiger Bestandteil der Ausbildung. Wird das 2-jährige Berufskolleg in Teilzeit angeboten, können weitere Anforderungen nötig sein. Das Berufskolleg vermittelt eine berufliche Grundbildung und eine erweiterte allgemeine Bildung. Ein wesentliches Merkmal ist der enge Theorie-Praxis-Bezug. In der Regel findet das Berufskolleg als Vollzeitangebot statt, in einzelnen Bereichen wird das Berufskolleg als Teilzeit geführt.

Voraussetzung

Für die Anmeldung an einem Berufskolleg wird ein Mittlerer Bildungsabschluss vorausgesetzt. Je nach Berufskolleg und Fachrichtung können zusätzliche Voraussetzungen nötig sein. Bei einzelnen Berufskollegs wird auch eine Allgemeine oder Fachgebundene Hochschulreife oder eine Fachhochschulreife vorausgesetzt.

Anmeldung

Schülerinnen und Schüler können sich über das Bewerberverfahren Online (BewO) für Berufskollegs an öffentlichen beruflichen Schulen bewerben – auch gültig an den Beruflichen Schulen im Landkreis Böblingen. In BewO werden alle gewünschten Bildungsgänge an unterschiedlichen Schulen in einem Online-Aufnahmeantrag zusammengefasst. Der Aufnahmeantrag muss ausgedruckt und mit den Bewerbungsunterlagen bis zum 1. März an der Erstwunsch-Schule abgegeben werden.

Das Berufskolleg wird in folgenden Bereichen Angeboten:

  • Technik, Wirtschaft und Verwaltung
  • Sozialpädagogik
  • Gesundheit und Pflege
  • Ernährung und Erziehung

Abschlüsse

Das Berufskolleg kann mit einer Fachhochschulreife oder einem Berufsabschluss beendet werden. Je nach besuchtem Berufskolleg ist einer der beiden Abschlüsse das Hauptziel. Über Zusatzunterricht und/oder Zusatzprüfungen kann ein weiterer Abschluss erreicht werden.

Anschlüsse

Grundsätzlich kann nach einem Berufskolleg eine Duale Ausbildung begonnen werden. Je nach erreichtem Abschluss ist die Aufnahme einer Beruflichen Tätigkeit oder eines Studiums an einer Fachhochschule (Hochschule für angewandte Wissenschaften) möglich.

Berufskolleg 1-jährig

Technisches Berufskolleg I

Das 1-jährige Technische Berufskolleg I bereitet technisch interessierte junge Menschen auf die Anforderungen der Arbeitswelt im gewerblich-technischen Bereich vor.  

Anschluss

Es kann eine Ausbildung im entsprechenden Berufsfeld begonnen werden. Bei entsprechender Leistung ist ein Übergang in das Technische Berufskolleg II möglich.

Technisches Berufskolleg II

Das 1-jährige Technische Berufskolleg II richtet sich an die Absolventinnen und Absolventen des technischen Berufskollegs I. Neben der Vertiefung der technischen Grundbildung werden die Schülerinnen und Schüler auf die Fachhochschulreife vorbereitet, die mit dem Abschlusszeugnis des Technischen Berufskollegs II erworben wird.

Voraussetzungen

Mittlerer Bildungsabschluss und erfolgreicher Abschluss des Technischen Berufskollegs I mit einem Notendurchschnitt von mindestens 3,4 in den Fächern Deutsch, Englisch, Mathematik und Grundlagen der Technik.

Abschluss

Mit dem Abschlusszeugnis wird die Fachhochschulreife erworben. Über Zusatzunterricht und mit Zusatzprüfung kann ein Abschluss als Technische /-r Kommunikationsassistent /-in erworben werden.

Anschluss

Es kann eine Duale Ausbildung absolviert oder ein Studium an einer Fachhochschule (Hochschule für angewandte Wissenschaften) begonnen werden.  

Kaufmännisches Berufskolleg I

Im 1-jährigen Kaufmännischen Berufskolleg I werden neben der Vertiefung der Allgemeinbildung fachtheoretische und fachpraktische Kenntnisse für Tätigkeiten in Wirtschaft und Verwaltung vermittelt.

Anschluss

Es kann eine Ausbildung begonnen werden. Bei entsprechender Leistung ist ein Übergang in das Kaufmännische Berufskolleg II möglich.  

Kaufmännisches Berufskolleg II

Das Kaufmännische Berufskolleg II richtet sich an die Absolventinnen und Absolventen des Kaufmännischen Berufskollegs I. Die fachtheoretischen und fachpraktischen Kenntnisse werden vertieft sowie die Kenntnisse in allgemeinbildenden Bereich auf das Niveau der Fachhochschulreife erweitert. Die Schülerinnen und Schüler werden zur selbständigen Wahrnehmung kaufmännischer und verwaltender Tätigkeiten befähigt und auf ein Studium an der Fachhochschule vorbereitet.

Voraussetzung

Mittlerer Bildungsabschluss und Abschlusszeugnis des Kaufmännischen Berufskollegs I mit einem Notendurchschnitt von mindestens 3,4 in den Fächern Deutsch, Englisch, Mathematik und Betriebswirtschaftslehre.

Abschluss

Mit dem Abschlusszeugnis wird die Fachhochschulreife erworben. Wahlweise kann über Zusatzunterricht und einer Zusatzprüfung der Berufsabschluss zum/zur staatlich geprüften Wirtschaftsassistent /-in erworben werden.

Anschluss

Es kann eine Duale Ausbildung oder an einer Fachhochschule (Hochschule für angewandte Wissenschaften) ein Studium begonnen werden. Wurde der Zusatzunterricht belegt und mit entsprechenden Noten abgeschlossen, ist ein Quereinstieg an die Wirtschaftsoberschule möglich.

Berufskolleg Gesundheit und Pflege I

Das 1-jährige Berufskolleg Gesundheit und Pflege I bereitet auf die Berufe im Gesundheitswesen und des pflegerischen Bereichs vor. Es werden Grundkenntnisse in den Bereichen Ernährung, Gesundheit und Pflege vermittelt sowie die Allgemeinbildung vertieft.

Anschluss

Es kann eine Ausbildung begonnen werden. Bei entsprechender Leistung ist ein Übergang in das Berufskolleg Gesundheit und Pflege II möglich.

Berufskolleg Gesundheit und Pflege II

In der 1-jährigen Ausbildung werden die Kenntnisse im Bereich Gesundheit und Pflege vertieft und gleichzeitig betriebswirtschaftliche und organisatorische Kompetenzen vermittelt.

Voraussetzung

Mittlerer Bildungsabschluss und Abschlusszeugnis des Berufskollegs Gesundheit und Pflege I mit einem Notendurchschnitt von mindestens 3,4 in den Fächern Deutsch, Englisch, Mathematik und Biologie.

Abschluss

Mit dem Abschlusszeugnis wird die Fachhochschulreife erworben. Wahlweise kann nach erfolgreicher Zusatzprüfung die Berufsbezeichnung Assistent /-in im Gesundheits- und Sozialwesen erworben werden.

Anschluss

Es kann eine Duale Ausbildung oder an einer Fachhochschule (Hochschule für angewandte Wissenschaften) ein Studium begonnen werden. Wurde neben der Fachhochschulreife auch die Assistentenprüfung erfolgreich bestanden, kann die Berufsoberschule besucht werden, wenn das Wahlfach Pädagogik belegt wurde. 

Berufskolleg Sozialpädagogik – für Praktikantinnen und Praktikanten

Das 1-jährige Berufskolleg für Praktikantinnen und Praktikanten bereitet auf eine Ausbildung als Erzieher /-in vor und ist die Zugangsqualifizierung für die Fachschule für Sozialpädagogik.

Die Schülerinnen und Schüler sollen erste Erfahrungen im Beruf der Erzieherin/des Erziehers sammeln, berufliche Handlungskompetenzen und fachliche Grundlagen Erwerben. An zwei Tagen pro Woche findet ein Praktikum in einer Tageseinrichtung statt, das von einer sozialpädagogischen Fachkraft begleitet wird.

Voraussetzung

Mittlerer Bildungsabschluss und Praktikumsvertrag mit einer Tageseinrichtung für Kinder.

Anschluss

An das 1-jährige Berufskolleg für Praktikantinnen und Praktikanten kann die Fachschule für Sozialpädagogik angeschlossen werden um damit eine Erzieher/-innen-Ausbildung zu absolvieren. Darüber hinaus besteht die Möglichkeit eine weiterführende Schule zum Erwerb der Fachhochschulreife zu besuchen oder eine Duale Ausbildung zu absolvieren, da die Voraussetzungen bereits zum Eintritt in das Berufskolleg Sozialpädagogik vorlagen.  

Berufskolleg zum Erwerb der Fachhochschulreife

Das Berufskolleg zum Erwerb der Fachhochschulreife wendet sich an Interessentinnen und Interessenten mit mittlerem Bildungsabschluss, die bereits eine Berufsausbildung abgeschlossen haben. Das Berufskolleg geht in Vollzeit 1 Jahr.

Je nach Fachrichtung der Berufsausbildung muss ein entsprechendes Schwerpunktfach gewählt werden. Im Landkreis Böblingen werden die gewerbliche, die kaufmännische und die hauswirtschaftlich-landwirtschaftlich-sozialpädagogische Richtung angeboten.

Voraussetzung

  • Mittlerer Bildungsabschluss oder der Nachweis eines gleichwertigen Bildungsstandes.
  • Eine abgeschlossene mindestens 2-jährige Berufsausbildung mit dem am Berufskolleg angebotenen Schwerpunktfach.
  • Oder eine einschlägige Berufserfahrung von mindestens 5 Jahren.
  • Oder ein Abschluss im dualen Berufskolleg Fachrichtung Soziales mit einer Durchschnittsnote von mindestens 3,0 in den Kernfächern.
  • Oder ein 2-jähriges Berufskolleg ohne Fachhochschulreife.

Abschluss

Das Berufskolleg wird in 1 Jahr mit der Fachhochschulreife abgeschlossen.

Anschluss

Es kann ein Studium an einer Fachhochschule (Hochschule für angewandte Wissenschaften) begonnen werden.  

  • gewerblich
  • kaufmännisch
  • hauswirtschaftlich-sozialpädagogisch
  • gewerblich
  • kaufmännisch
  • kaufmännisch

Berufskolleg 2-jährig – Fachhochschulreife

Kaufmännisches Berufskolleg Fremdsprachen

Die Ausbildung am Kaufmännischen Berufskolleg dauert 2 Jahre. Es werden fachpraktische und fachtheoretische Kenntnisse und Fertigkeiten vermittelt um selbständig kaufmännische und verwaltende Tätigkeiten in fremdsprachlich geprägten Aufgabenfeldern wahrzunehmen. Der Schwerpunkt liegt auf den Fremdsprachen Englisch und Französisch bzw. Spanisch.

Voraussetzung

Mittlerer Bildungsabschluss oder Nachweis eines gleichwertigen Bildungsstandes. Mindestens die Note 3 im Fach Englisch.

Abschluss

Mit der Abschlussprüfung wird die Fachhochschulreife erworben. Wahlweise kann mit Zusatzunterricht und einer Zusatzprüfung der Berufsabschluss zum/zur staatlich geprüften Wirtschaftsassistent /-in erworben werden.

Anschluss 

Mit einer Fachhochschulreife besteht die Möglichkeit ein Studium an einer Fachhochschule (Hochschulen für angewandte Wissenschaften) zu beginnen oder eine Ausbildung zu absolvieren.  

Kaufmännisches Berufskolleg Wirtschaftsinformatik

Die Ausbildung am 2-jährigen Kaufmännischen Berufskolleg Wirtschaftsinformatik vermittelt fachtheoretische und fachpraktische Kenntnisse. Die Absolventinnen und Absolventen lernen kaufmännische und verwaltende Tätigkeiten in informationstechnologisch geprägten Aufgabengebieten selbständig zu bewältigen.

Voraussetzung

Mittlerer Bildungsabschluss oder Nachweis eines gleichwertigen Bildungsstandes. Mindestens die Note 3 im Fach Mathematik.

Abschluss

Mit dem Abschlusszeugnis des Kaufmännischen Berufskollegs Wirtschaftsinformatik wird die Fachhochschulreife erworben.
Wahlweise kann mit Zusatzunterricht und einer Zusatzprüfung der Berufsabschluss zum/zur staatlich geprüften Wirtschaftsassistent /-in erworben werden.

Anschluss 

Mit einer Fachhochschulreife besteht die Möglichkeit ein Studium an einer Fachhochschule (Hochschulen für angewandte Wissenschaften) zu beginnen oder eine Ausbildung zu absolvieren.

Berufskolleg für Ernährung und Haushaltsmanagement

Das zweijährige Berufskolleg für Ernährung und Haushaltsmanagement führt in zwei Jahren zum Erwerb der Fachhochschulreife. Parallel dazu ist bei entsprechender Zusatzprüfung im Fach interkulturelle Kompetenz der Berufsabschluss Hauswirtschaftsassistent/-in möglich.

Voraussetzung

Mittlerer Bildungsabschluss.

Anschluss

Mit dem Abschluss des 2 BKEH I kann das 1 BKEH II (3. Jahr) besucht werden. Die Schulart führt zur/zum "staatlich geprüften Assistent/-in für Haushaltsmanagement". Wer Freude am Planen und Organisieren, aber auch Anleiten und Führen von Mitarbeitern hat, der kann nach erfolgreichem Abschluss viele Weiterbildungsmöglichkeiten nutzen:

  • Ausbildung zur Technischen Lehrkraft an beruflichen Schulen
  • Karriere als Teamleiter/-in oder Leiter/-in einer Abteilung von hauswirtschaftlichen Großbetrieben
  • Fachkarriere durch Weiterbildung und Studium

Flyer Berufskolleg Ernährung und Haushaltsmanagement (2-jährig) (602 KB)

Berufskolleg 2-jährig – Berufsabschluss

Berufskolleg für Informations- und Kommunikationstechnik

Das 2-jährige Berufskolleg richtet sich an Jugendliche, die sich für einen Beruf in der IT-Branche interessieren.

Voraussetzung

Mittlerer Bildungsabschluss

Abschluss

Den Bildungsgang schließt man als staatlich geprüfte /-r Informations- und Kommunikationstechnische /-r Assistent /-in ab. Bei Teilnahme an einem Zusatzunterricht und mit Ablegen einer Zusatzprüfung wird außerdem die Fachhochschulreife erworben.

Anschluss

Es kann eine Ausbildung angeschlossen werden oder bei Bestehen der Fachhochschulreife ein Studium an einer Fachhochschule (Hochschulen für angewandte Wissenschaften) aufgenommen werden.

Berufskolleg für Produktdesign

Das 2-jährige Berufskolleg richtet sich an junge Menschen, die Interesse an einem gestaltungs- oder medientechnischen Beruf haben. Hier erhalten sie die notwendigen Kompetenzen um den Bildungsgang als staatlich geprüfte /-r Assistent /-in für Produktdesign abzuschließen.

Weitere Informationen zum Beruf

Voraussetzung

Mittlerer Bildungsabschluss

Abschluss

Der Bildungsgang wird als staatlich geprüfte /-r Assistent /-in für Produktdesign abgeschlossen. Über Zusatzunterricht und durch Ablegen einer Zusatzprüfung kann zudem die Fachhochschulreife erworben werden.

Anschluss

Es kann eine Ausbildung angeschlossen werden oder bei Bestehen der Fachhochschulreife ein Studium an einer Fachhochschule (Hochschulen für angewandte Wissenschaften) aufgenommen werden.

Berufskolleg für Mediendesign / Technische Dokumentation

Das 2-jährige Berufskolleg für Mediendesign / Technische Dokumentation richtet sich an medientechnisch, sprachlich und gestalterisch interessierte junge Menschen. Neben den allgemeinbildenden Fächern wird insbesondere Fachwissen in den Bereichen Technische Dokumentation sowie Kommunikations- und Informationstechnik vermittelt. Die Schülerinnen und Schüler erlernen Prospekte, Bedienungsanleitungen, Funktionsbeschreibungen, Reparatur- und Montageanleitungen zu erstellen.

Voraussetzung

Mittlerer Bildungsabschluss

Abschluss

Den Bildungsgang schließt man als staatlich geprüfte /-r Assistent /-in für Technische Dokumentation ab. Über Zusatzunterricht und durch Ablegen einer Zusatzprüfung kann die Fachhochschulreife erworben werden.

Anschluss

Es kann eine Ausbildung angeschlossen werden oder bei Bestehen der Fachhochschulreife ein Studium an einer Fachhochschule (Hochschulen für angewandte Wissenschaften) aufgenommen werden.

Berufskolleg 3-jährig – Berufsabschluss

Berufskolleg Fahrzeugtechnik – Duales System

Jugendliche die eine Ausbildung zum/zur Kfz-Mechatroniker/-in machen möchten, können diese auch in einem 3-jährigen Berufskolleg in Teilzeitform absolvieren. Die Ausbildung erfolgt hier ebenfalls an zwei Ausbildungsorten, im Betrieb und in der Schule. Der Vorteil des 3-jährigen Berufskollegs ist die um ein halbes Jahr kürzere Ausbildungsdauer. Bei der Bewerbung in einem Betrieb muss angegeben werden, dass die Ausbildung im 3-jährigen Berufskolleg in Teilzeitform erfolgen soll. Die Auszubildenden erhalten ab dem ersten Jahr eine Ausbildungsvergütung.

Weitere Informationen zum Beruf

Voraussetzung

Mittlerer Bildungsabschluss und Ausbildungsvertrag (darin muss der Besuch des Berufskollegs vorgesehen sein).

Abschluss

Das Berufskolleg Fahrzeugtechnik wird als Kfz-Mechatroniker /-in abgeschlossen. Bei Teilnahme an einem Zusatzunterricht und mit Ablegen einer Zusatzprüfung wird die Fachhochschulreife erworben.

Anschluss

Nach einer Berufspraxis von 2 Jahren ist bei einer Weiterbildung zum / zur Techniker/-in der Eintritt in das zweite Jahr der Technikerschule möglich.

Berufskolleg Technisches Produktdesign – Duales System

Dieses Berufskolleg bietet die Duale Ausbildung zum / zur technischen Produktdesigner /-in in Teilzeit an. Die Ausbildung erfolgt hier sowohl in der Schule als auch in einem Betrieb. Die Auszubildenden erhalten ab dem ersten Ausbildungsjahr eine Vergütung. Ausbildungsinhalte sind unter anderem die Entwicklung technischer Produkte am Computer, die Berechnung aller technischer Daten der geplanten Werkstücke, Kenntnisse in Werkstofftechnik sowie Kenntnisse in Form- und Gestaltungslehre.

Voraussetzung

Mittlerer Bildungsabschluss und einen Ausbildungsvertrag mit einem Ausbildungsbetrieb (darin muss der Besuch des Berufskollegs vorgesehen sein).  

Abschluss

Das Berufskolleg wird als technische /-r Prduktdesigner /-in abgeschlossen. Durch Teilnahme an Zusatzunterricht und einer Zusatzprüfung kann die Fachhochschulreife erworben werden.

Anschluss

Auf die anschließend mögliche Technikerausbildung wird ein Jahr angerechnet. Das heißt, nach einer Berufspraxis von 2 Jahren ist bei einer Weiterbildung zum / zur Techniker/-in der Eintritt in das zweite Jahr der Technikerschule möglich.

Berufskolleg für Informatik – Akademie für Datenverarbeitung

Das Berufskolleg für Informatik bietet Abiturientinnen und Abiturienten eine praxisorientiere Alternative zu einem Hochschulstudium. Die Ausbildung dauert 3 Jahre und vermittelt Fähigkeiten zur Erstellung, Anpassung, Administration und Anwendung von komplexen Informations- und Kommunikationssystemen. Im 1. Jahr werden die Grundlagen der Informatik gelehrt, im 2. Jahr absolvieren die Schülerinnen und Schüler ein bezahltes Firmenpraktikum. Das 3. Jahr dient der Vertiefung der Inhalte. Die Schülerinnen und Schüler können je nach Neigung unter den Fachrichtungen Wirtschaft, Technik und Medien wählen.

Voraussetzung

Allgemeine oder fachgebundene Hochschulreife oder der Nachweis eines gleichwertigen Bildungsstandes, in Ausnahmefällen Fachhochschulreife.

Abschluss

Das Berufskolleg wird als staatlich geprüfte/r Informatiker/-in abgeschlossen.

Fachschule für Sozialpädagogik (Berufskolleg) – Erzieher/-in

An der Fachschule für Sozialpädagogik werden Erzieherinnen und Erzieher ausgebildet. Den Schülerinnen und Schülern wird hier die erforderliche Handlungskompetenz vermittelt, um selbständig Erziehungs-, Bildungs-, und Betreuungsaufgaben zu übernehmen. Die Fachschule für Sozialpädagogik wird in 2 Formen angeboten, wobei die gesamte Ausbildungsdauer in beiden Fällen 3 Jahre beträgt.  

Weitere Informationen zum Beruf

1. Form

Hier folgt auf einen 2-jährigen Besuch der Fachschule (Vollzeitschule) ein 1-jähriges, von der Schule begleitetes, Berufspraktikum in einer sozialpädagogischen Einrichtung.

Voraussetzung

Mittlerer Bildungsabschluss oder Nachweis eines gleichwertigen Bildungsstandes. Abschluss des Berufskolleg für Sozialpädagogik - für Praktikantinnen und Praktikanten oder eine abgeschlossene Berufsausbildung als Kinderpfleger/ -in oder in einem anderen sozialpädagogischen oder pflegerischen Beruf. Ein Vertrag mit einem von der Schule als geeignet angesehenen Träger.

2. Form

Hier handelt es sich um eine praxisintegrierte Ausbildung. Somit wechseln sich theoretische und praktische Ausbildungsanteile an der Schule bzw. einer Kindertageseinrichtung ab. Für die praktische Ausbildung schließen die Schülerinnen und Schüler einen Ausbildungsvertrag mit einer Kindertageseinrichtung ab. Die Gesamtverantwortung, auch für die praktische Ausbildung, liegt bei der Schule. Die Schülerinnen und Schüler erhalten während der ganzen 3 Jahre ein Ausbildungsgehalt von der Kindertageseinrichtung und sie haben keine Schulferien sondern tariflich geregelten Urlaub.

Voraussetzung

Mittlerer Bildungsabschluss oder Nachweis eines gleichwertigen Bildungsstandes. Abschluss des Berufskolleg für Sozialpädagogik - für Praktikantinnen und Praktikanten oder eine abgeschlossene Berufsausbildung als Kinderpfleger/-in oder in einem anderen sozialpädagogischen oder pflegerischen Beruf. Ein Vertrag mit einem von der Schule als geeignet angesehenen Träger.

Abschluss

Berufsabschluss zum / zur Erzieher/-in. Durch Zusatzunterricht in Mathematik und Ablegen einer Zusatzprüfung in Deutsch, Mathematik und Englisch kann die Fachhochschulreife erworben werden.

Sonderformen des Berufskollegs im Landkreis Böblingen

Kaufmännisches Berufskolleg in Teilzeitform – Duales System

Das Berufskolleg in Teilzeitform vermittelt den Schülerinnen und Schülern neben den Inhalten eines Ausbildungsberufs zusätzliche berufsbezogene Qualifikationen, die sie zur Übernahme anspruchvoller Sachbearbeiterfunktionen befähigen. Dieses Berufskolleg wird für den Bereich Finanzdienstleistung mit dem Schwerpunkt Banken angeboten.

Bankkaufmann/-frau

Weitere Informationen zum Beruf

Finanzassistent/-in

Weitere Informationen zum Beruf

Voraussetzung

Allgemeine oder fachgebundene Hochschulreife sowie den Abschluss eines Ausbildungsverhältnisses.

Abschluss

Nach 2 Jahren wird die Ausbildung als Bankkauffrau / Bankkaufmann und als Finanzassistent/-in abgeschlossen.

Praxisintegrierte Ausbildung als Erzieher/-in (PIA) – in Voll- und Teilzeit

Mit der praxisintegrierten Ausbildung kann man Erziehungs-, Bildungs-, und Betreuungsaufgaben in Kindertageseinrichtungen übernehmen und in allen sozialpädagogischen Bereichen selbständig und eigenverantwortlich als Erzieher/-in tätig zu sein.

Dauer der Ausbildung

Vollzeit: 3 Jahre, Teilzeit: 4 Jahre

Die Praxisphase findet während der Ausbildung statt und ist auch Teil der Schulferien. Ein fester Arbeitsvertrag mit einem Träger (u.a. Städte und Gemeinden) ist Voraussetzung. Es wird ein Ausbildungsgehalt gezahlt.

Voraussetzung

Mittlerer Bildungsabschluss (Realschulabschluss oder Fachschulreife oder Versetzungszeugnis in die Klasse 11 eines 9-jährigen Gymnasiums oder die Klasse 10 eines 8-jährigen Gymnasiums)

Abschluss

Staatlich anerkannte Erzieherin bzw. staatlich anerkannter Erzieher.

Die Ausbildung ist an folgenden Schulen möglich:

Berufliches Gymnasium

3-jähriges Berufliches Gymnasium

Die Beruflichen Gymnasien unterscheiden sich durch ihre Schwerpunkte und beinhalten jeweils eine bestimmte berufliche Richtung, die durch Profilfächer geprägt ist. Abgeschlossen wird das Berufliche Gymnasium mit der Allgemeinen Hochschulreife. Die Absolventinnen und Absolventen sind damit bei der anschließenden Berufs- oder Studienwahl an keine Fachrichtung gebunden.

Voraussetzungen

Mittlerer Bildungsabschluss mit einem Durchschnitt von 3,0 in den Fächern Deutsch, Mathematik und Englisch sowie in jedem dieser Fächer mindestens die Note 4. Versetzungszeugnis in die Klasse 10 eines Gymnasiums.

Anmeldung

Schülerinnen und Schüler können sich über das Bewerberverfahren Online (BewO) für das 3-jährige Berufliche Gymnasium an öffentlichen beruflichen Schulen bewerben – auch gültig an den beruflichen Schulen im Landkreis Böblingen. In BewO werden alle gewünschten Bildungsgänge an unterschiedlichen Schulen in einem Online-Aufnahmeantrag zusammengefasst. Der Aufnahmeantrag muss ausgedruckt und mit den Bewerbungsunterlagen bis zum 1. März an der Erstwunsch-Schule abgegeben werden.

Abschluss

Im Beruflichen Gymnasium wird nach insgesamt 13 Schuljahren die Allgemeine Hochschulreife erworben. Unter bestimmten Voraussetzungen kann den Schülerinnen und Schülern, die nach Abschluss der Jahrgangsstufe 1 die Schule verlassen, der schulische Teil der Fachhochschulreife bescheinigt werden. Durch einen ergänzenden beruflichen Teil wird dann das Fachhochschulreifezeugnis erworben.

Anschluss

Mit der Allgemeinen Hochschulreife kann eine Ausbildung oder ein Studium an Fachhochschulen (Hochschulen für angewandte Wissenschaften), Dualen Hochschulen, Pädagogischen Hochschulen, Kunst- und Musikhochschulen, nichtstaatlichen Hochschulen, Akademien für Film, Darstellende Kunst und Pop oder Universitäten begonnen werden.

Technisches Gymnasium

Profil Mechatronik

Der Unterricht im Fach Technik soll an die systemische Denk- und Arbeitsweise des Ingenieurs heranführen. Die Schülerinnen und Schüler erwerben technisches Grundlagenwissen am Beispiel ausgewählter Themen und wenden Arbeitsmethoden an, wie zum Beispiel analysieren, Lösungswege suchen und Ergebnisse experimentell überprüfen.

Profil Informationstechnik

Im Fach Informationstechnik erwerben Schülerinnen und Schüler anhand ausgewählter Themen informationstechnisches Grundlagenwissen sowie ingenieurswissenschaftliche Arbeitsmethoden wie zum Beispiel analysieren, Lösungswege suchen, Ergebnisse experimentell überprüfen und Grenzen von Modellvorstellungen erkennen.

Profil Gestaltungs- und Medientechnik

Das Profil wird durch die Fächer Gestaltungs- und Medientechnik, Angewandte Gestaltungs- und Medientechnik sowie Medienmanagement und Technik geprägt.

Profil Technik und Management

Im Profilfach Technik und Management steht die Vermittlung technischer und wirtschaftlicher Kenntnisse in den Bereichen Betriebswirtschaftslehre und Metalltechnik im Vordergrund. Die allgemeinen Fächer ergänzen das berufsorientierte Profil.

Profil Umwelttechnik

Der Unterricht im Profilfach Umwelttechnik verknüpft umfassende naturwissenschaftliche Grundlagen aus den Bereichen Chemie, Physik und Biologie mit technologischen Anwendungen aus den vielfältigen Bereichen der Umwelt- und Energietechnik.

Wirtschaftliches Gymnasium (WG)

Profil Wirtschaft

Vermittelt Kenntnisse in Volkswirtschaftslehre, Betriebswirtschaftslehre und Rechnungswesen. Die Absolventinnen und Absolventen werden auf ein Studium vorbereitet und erhalten gleichzeitig fachliche Kompetenzen für einen Beruf im kaufmännischen Bereich.

Profil internationale Wirtschaft

Ziel des Profilfachs ist es, angehende Fach- und Führungskräfte, die in Unternehmen mit weltweiter Ausrichtung arbeiten möchten, eine breite betriebs- und volkswirtschaftliche Grundlagenausbildung zu ermöglichen. Einzelne Fächer werden in englischer Sprache unterrichtet und die Abiturprüfung erfolgt zum Teil ebenfalls in Englisch.

Biotechnologies Gymnasium (BTG)

Das biotechnologische Gymnasium ist ein naturwissenschaftliches Gymnasium. Im Profilfach Biotechnologie spielen die Vorgänge in Zellen eine zentrale Rolle. Es werden Methoden zur Erkenntnisgewinnung, grundlegende Prinzipien der Natur und deren Umsetzung in die technische Anwendung behandelt. Da gute Kenntnisse in Chemie notwendig sind, muss während der gesamten Oberstufe Chemie belegt werden. Das Gymnasium bereitet ein naturwissenschaftliches Studium wie zum Beispiel der Medizin, der Biologie, der Lebensmitteltechnologie, der Biotechnologie oder der Agrarwissenschaften vor.

Ernährungswissenschaftliches Gymnasium (EG)

Den Schwerpunkt bildet das Profilfach Ernährung und Chemie. Das Ernährungswissenschaftliche Gymnasium ist ein naturwissenschaftliches Gymnasium. In der Eingangsklasse werden zunächst chemische Grundlagen vermittelt, in den Jahrgangsstufen 1 und 2 spielen der Stoffwechsel, gesunde Ernährung und ernährungsbedingte Krankheiten eine zentrale Rolle. Der Unterricht in Biologie und/oder Physik muss besucht werden. Das Gymnasium bereitet die Schülerinnen und Schüler in geeigneter Weise sowohl auf ein Studium (zum Beispiel Medizin oder Pharmazie) als auch auf Ausbildungen wie zum Beispiel zur/zum Krankenpfleger/-in oder Diätassistent/-in vor.

Sozial- und Gesundheitswissenschaftliches Gymnasium (SGG)

Profil Gesundheit

Das Profilfach Gesundheit und Pflege bereitet besonders auf ein Studium im Gesundheitssektor vor. Inhalte des Profilfachs sind Prävention, Therapie, Pflege, Rehabilitation, menschlicher Organismus, Fragen der Ethik, Psychologie und Soziologie sowie Pflegemanagement.

Profil Soziales

Das Profilfach Pädagogik und Psychologie bildet den Schwerpunkt. In der Eingangsklasse beschäftigen sich die Schülerinnen und Schüler mit den Wesenseigenschaften des Menschen und deren Bedeutung für die menschliche Entwicklung. Es werden die verschiedenen Richtungen der Psychologie, Bildungs- und Erziehungsprozesse sowie Medienpädagogik behandelt. Neben Grundlagen in der Erziehungswissenschaft, Psychologie und Soziologie erfahren die Schülerinnen und Schüler auch von den neuesten Erkenntnissen in der Neurobiologie und der Gerontologie und erlangen betriebswirtschaftliche Kenntnisse zur Führung von Einrichtungen im sozialen Bereich.

6-jähriges Berufliches Gymnasium

Im 6-jährigen Gymnasium wird das Profilfach Ernährung/Soziales/Gesundheit ab Klasse 8 unterrichtet. In der Oberstufe wird der Unterricht entweder im Ernährungswissenschaftlichen oder im Sozial- und gesundheitswissenschaftlichen Gymnasium fortgeführt. Ein Wechsel in eine andere Richtung des beruflichen Gymnasiums ist möglich.

Das 6-jährige Gymnasium richtet sich an Schülerinnen und Schüler, die früh ihr Interesse für den Fachbereich Ernährung/Soziales/Gesundheit entdecken.

Voraussetzung

Versetzung in die Klasse 8 einer Werkreal-/Hauptschule, einer Realschule oder eines Gymnasiums. Schüler/-innen der Werkreal-/Hauptschule und der Realschule müssen eine Aufnahmeprüfung ablegen. Bei Schüler/-innen einer Realschule kann dies entfallen, wenn sie einen bestimmten Notendurchschnitt nachweisen. Anmeldung bis 15. Mai.

Abschluss

Nach insgesamt 13 Schuljahren wird die Allgemeine Hochschulreife erworben.

Anschluss

Mit der Allgemeinen Hochschulreife kann eine Ausbildung oder ein Studium an Fachhochschulen (Hochschulen für angewandte Wissenschaften), Dualen Hochschulen, Pädagogischen Hochschulen, Kunst- und Musikhochschulen, nichtstaatlichen Hochschulen, Akademien für Film, Darstellende Kunst und Pop oder Universitäten begonnen werden.

Berufliche Schule im Landkreis Böblingen mit 6-jährigen Gymnasium

Fachschulen

Allgemein

Die Fachschule hat die Aufgabe nach abgeschlossener Berufsausbildung und einer ein- oder mehrjährigen beruflichen Tätigkeit eine weitergehende fachliche Ausbildung im Beruf zu vermitteln. Aufbauend auf die jeweiligen Ausbildungsberufe sollen die Qualifikationen erweitert und vertieft werden, um so auf das mittlere Management oder eine berufliche Selbstständigkeit vorzubereiten.

Es gibt eine ganze Reihe von Fachschulen, besonders bekannt sind die Technikerschulen und die Meisterschulen im Handwerksbereich. Für den Besuch von Fachschulen sind meist halbjährliche Kursgebühren zu entrichten. Der Besuch der Fachschule ist jedoch über BAföG oder das Aufstiegsfortbildungsförderungsgesetz (AFBG) förderungsfähig.

An den 6 Beruflichen Schulen in Trägerschaft des Landkreises Böblingen werden seit dem Schuljahr 2020/2021 keine Kursgebühren mehr erhoben.

Weitere Informationen zu den Fachschulen

Fachschule für Technik

Die Fachschule für Technik geht entweder in Vollzeit über 2 Jahre oder, sofern die Fachschule Abend- und Wochenendunterricht anbietet, in Teilzeit über vier Jahre. In der Fachstufe der Ausbildung, im 2. Jahr in der Vollzeitform, ist eine Projektarbeit eigenständig anzufertigen und vorzustellen. Damit werden zusätzliche fachliche Qualifikationen erworben, die bei der Wirtschaft äußerst gefragt sind.

Voraussetzung

Abgeschlossene Berufsausbildung in der entsprechenden Fachrichtung. Ein- oder mehrjährige Berufstätigkeit.

Abschluss

Die Fachschule schließt man als staatlich geprüfte/r Techniker/-in ab und erwirbt außerdem die Fachhochschulreife. 

Im Landkreis Böblingen werden folgende Schwerpunkte angeboten:

Fachschule für Hauswirtschaft

Aufbauend auf dem Beruf der Hauswirtschafterin/des Hauswirtschafters werden die Kursteilnehmer/-innen in Teilzeit in 2 Jahren auf die Meisterprüfung vorbereitet. Der Unterricht gliedert sich in die Bereiche Betriebs- und Unternehmensführung mit Datenverarbeitung, Berufsausbildung und Mitarbeiterführung, hauswirtschaftliche Versorgungs- und Betreuungsleistung sowie Fachpraxis.

Voraussetzung

Abgeschlossene Berufsausbildung und eine mehrjährige Berufstätigkeit.

Abschluss

Mit der Ausbildung zum/zur Meister/-in besteht die Möglichkeit, Aufgaben einer Fach- und Führungskraft in hauswirtschaftlichen Betrieben zu übernehmen.

Fachschule für Weiterbildung in der Pflege

Die zweijährige Fachschule für Weiterbildung in der Pflege in Teilzeitform wird mit den Schwerpunkten Leitung einer Pflege- und Funktionseinheit sowie Gerontopsychiatrie angeboten.  

Leitung einer Pflege- und Funktionseinheit

Die Ausbildung im Schwerpunktbereich Leitung einer Pflege- und Funktionseinheit befähigt die Kursteilnehmer/-innen in stationären und ambulanten Pflegeeinrichtungen eine entsprechende Abteilung selbständig zu leiten und dabei die pflegerischen Arbeitsabläufe zu planen, zu organisieren, zu realisieren und zu kontrollieren.

Voraussetzung

Abgeschlossene Berufsausbildung in der entsprechenden Fachrichtung sowie eine mindestens 2-jährige Berufstätigkeit.

Abschluss

Mit Bestehen der Abschlussprüfung ist man staatlich geprüfte Fachkraft zur Leitung einer Pflege- und Funktionseinheit. Daneben kann die Fachhochschulreife erworben werden, wenn Zusatzunterricht besucht und eine Zusatzprüfung abgelegt wird.

Berufsfachschule zur Weiterbildung im Fachbereich Pflege – Praxisanleiter/-in

Weitere Informationen sind unter Berufsfachschule zu finden. 

Die Ausbildung erfolgt an der Hilde-Domin-Schule.

Fachschule für Landwirtschaft

Die Fachschule für Landwirtschaft bereitet die Kursteilnehmer/-innen darauf vor, einen landwirtschaftlichen Betrieb als Unternehmen zu führen. Während der Ausbildung sind Theorie und Praxis eng verknüpft und es kann mit eigenen Betriebsdaten gearbeitet werden. Im Unterricht lernen die Fachschüler/-innen verschiedene Agrarmärkte und aktuelle Verbraucherwünsche kennen ebenso wie die Möglichkeiten der Kostensenkung, der Arbeitszeitersparnis und der kreativen Erschließung neuer Einkommensmöglichkeiten. Der Kurs an der Landwirtschaftsschule geht über 3 Wintersemester (in den Monaten November bis März) mit je 4 Schultagen pro Woche.

Voraussetzung

Hauptschulabschluss oder der Nachweis eines gleichwertigen Bildungsstandes sowie eine abgeschlossene Ausbildung in einem landwirtschaftlichen Beruf.

Anschluss

Im Anschluss an die Fachschule kann die Prüfung als Landwirtschaftsmeister/-in (vor einer Kammer beziehungsweise dem Regierungspräsidium) abgelegt werden.

Schulen im Sekundarbereich

Allgemeinbildende Schulen

Der Beginn der Schulbildung findet in den Sekundarstufen statt: Start ist mit der Grundschule. Wie es weitergeht?

Frau mit Kindern an einem Tisch, lernend

Privatschulen

Schulen in privater Trägerschaft

Neben den beruflichen Schulen in Trägerschaft des Landkreises kannst Du auch eine Schule in privater Trägerschaft besuchen.

Bild eines Treppenhauses einer Schule
Junge Schülerinnen und Schüler vor einer Tafel mit erhobenen Händen

Allgemeines und Rechtliches zur Schule

Grundlegende Informationen zum Schulbesuch

Du möchtest wissen, was es für rechtliche Grundlagen zur Schule gibt? Wie sieht ein Schulteam und ein Schuljahr aus?

Ohne Schulabschluss

Kein Schulabschluss, was tun?

Es gibt viele Gründe, warum man keinen Hauptschulabschluss erreicht hat. Mach´ doch einfach Deinen Abschluss mit den HASA-Hauptschulabschlusskursen!

Logo von HASA